设为首页
收藏本站
所有帖子
关于我们
联系我们
微信群
开启辅助访问
搜索
搜索
本版
用户
门户
Portal
资讯
液压资讯
观点
观点
产品
液压产品
技术
液压技术
合集
导读
Guide
下载
签到
金币
论坛
BBS
登录
立即注册
腾讯QQ
账号
自动登录
找回密码
密码
登录
立即注册
只需一步,快速开始
好友
动态
收藏
分享
帖子
日志
记录
相册
留言板
勋章
任务
道具
设置
退出
液压圈
»
论坛
›
液压系统
›
故障诊断
›
求助下面变量柱塞泵斜盘不动以及这个泵的工作原理 ...
负载敏感资料下载
|
液压培训资料下载
|
液压样本下载
|
AMESim资料下载
|
力士乐资料下载
|
挖掘机资料下载
|
标准资料下载
|
多路阀资料下载
返回列表
查看:
4201
|
回复:
2
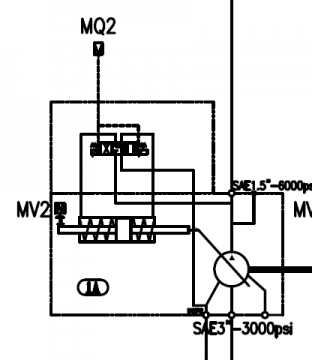
求助下面变量柱塞泵斜盘不动以及这个泵的工作原理
[复制链接]
zhaoxinyu113
zhaoxinyu113
当前离线
积分
15
注册时间
2015-12-17
最后登录
1970-1-1
IP卡
狗仔卡
发表于 2015-12-17 11:15:43
|
显示全部楼层
|
阅读模式
求助下面变量柱塞
泵
斜盘不动以及这个泵的工作原理
工作原理
,
柱塞泵
求助下面变量柱塞泵斜盘不动以及这个泵的工作原理
相关帖子
.
柱塞泵简介(应用、结构、特点)
.
这是个什么油缸,工作原理
.
派克液压泵基础培训资料
.
请大侠帮我出主意!我选泵!
.
派克PV泵样本
.
力士乐泵资料
.
Liebherr吊机旋转速度慢
.
力士乐A4VG、a6VM、a10VO结构视频
.
液压自动对中柱塞副
回复
使用道具
举报
提升卡
置顶卡
变色卡
dirk
dirk
当前离线
积分
195
注册时间
2015-8-13
最后登录
1970-1-1
IP卡
狗仔卡
打卡等级:论坛老炮
打卡总天数:970
打卡总奖励:2845
发表于 2015-12-17 11:28:58
|
显示全部楼层
在泵接近0排量的时候伺服阀没来油了,所以没法变量,加蓄能器,或者外加控制油源
回复
使用道具
举报
xwy@home
xwy@home
当前离线
积分
569
注册时间
2012-9-12
最后登录
1970-1-1
IP卡
狗仔卡
打卡等级:论坛老炮
打卡总天数:1256
打卡总奖励:4603
发表于 2015-12-17 18:51:33
|
显示全部楼层
您好,
1、这款泵是A4VEO职能?闭环电比例流量控制。
2、如果是,外控油给定斜盘中位,然后给定流量命令信号斜盘变化。是不是给定命令后斜盘不变化?
3、如果1、2,我揣测的正确,您可以给我发信息具体说说。如果我揣测的驴唇不对马嘴,就算了。
谢谢!
回复
使用道具
举报
返回列表
高级模式
B
Color
Image
Link
Quote
Code
Smilies
您需要登录后才可以回帖
登录
|
立即注册
本版积分规则
发表回复
回帖后跳转到最后一页
浏览过的版块
液压泵马达
伺服控制
供求信息
资料下载
液压电磁阀
AMESim
液压技术
快速回复
返回顶部
返回列表