设为首页
收藏本站
所有帖子
关于我们
联系我们
微信群
开启辅助访问
搜索
搜索
本版
用户
门户
Portal
资讯
液压资讯
观点
观点
产品
液压产品
技术
液压技术
合集
导读
Guide
下载
签到
金币
论坛
BBS
登录
立即注册
腾讯QQ
账号
自动登录
找回密码
密码
登录
立即注册
只需一步,快速开始
我的
日志
记录
收藏
勋章
任务
道具
动态
设置
退出
液压圈
»
论坛
›
液压元件
›
液压泵马达
›
请教大神amesim泵和马达压力曲线超调量怎么控制 ...
负载敏感资料下载
|
液压培训资料下载
|
液压样本下载
|
AMESim资料下载
|
力士乐资料下载
|
挖掘机资料下载
|
标准资料下载
|
多路阀资料下载
返回列表
查看:
4759
|
回复:
0
请教大神amesim泵和马达压力曲线超调量怎么控制
[复制链接]
baijianjun1991
baijianjun1991
当前离线
积分
12
注册时间
2015-11-30
最后登录
1970-1-1
IP卡
狗仔卡
发表于 2015-12-23 16:37:13
|
显示全部楼层
|
阅读模式
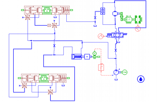
下图系统仿真后得到
泵
和
马达
压力曲线刚开始一段总是有很大的超调量,不知道该怎么设置参数可以让超调量不存在,请教各位大神!情况紧急~这里先拜谢各位啦!
amesim
,
仿真
,
液压系统
,
马达
请教大神amesim泵和马达压力曲线超调量怎么控制
请教大神amesim泵和马达压力曲线超调量怎么控制
相关帖子
.
AMESim2024汉化教程,亲测可用!
.
amesim14建立柱塞泵模型
.
求教!!!
.
丹佛斯H1B马达
.
Amesim液压库帮助文件中文翻译
.
Amesim 2310软件下载
.
求助!这个灰色元件是什么,找了好久没有看到这个
.
AS液压与气动工作室
.
AMEsim 位移量变角度量中间应该加什么
回复
使用道具
举报
提升卡
置顶卡
变色卡
返回列表
高级模式
B
Color
Image
Link
Quote
Code
Smilies
您需要登录后才可以回帖
登录
|
立即注册
本版积分规则
发表回复
回帖后跳转到最后一页
浏览过的版块
液压辅件
AMESim
资料下载
液压技术
供求信息
企业名录
工程机械
快速回复
返回顶部
返回列表