设为首页
收藏本站
所有帖子
关于我们
联系我们
微信群
开启辅助访问
搜索
搜索
本版
用户
门户
Portal
资讯
液压资讯
观点
观点
产品
液压产品
技术
液压技术
合集
导读
Guide
下载
签到
金币
论坛
BBS
登录
立即注册
腾讯QQ
账号
自动登录
找回密码
密码
登录
立即注册
只需一步,快速开始
好友
动态
收藏
分享
帖子
日志
记录
相册
留言板
勋章
任务
道具
设置
退出
液压圈
»
论坛
›
液压系统
›
AMESim
›
请教各位参数设置问题
负载敏感资料下载
|
液压培训资料下载
|
液压样本下载
|
AMESim资料下载
|
力士乐资料下载
|
挖掘机资料下载
|
标准资料下载
|
多路阀资料下载
返回列表
查看:
3641
|
回复:
1
请教各位参数设置问题
[复制链接]
rommelhao
rommelhao
当前离线
积分
73
注册时间
2016-4-9
最后登录
1970-1-1
IP卡
狗仔卡
打卡等级:无名新人
打卡总天数:23
打卡总奖励:61
发表于 2016-4-26 20:43:37
|
显示全部楼层
|
阅读模式
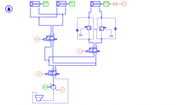
请问信号如何设置啊,液压缸两端口压力应该设多少啊,油管需要设置哪些参数啊?感觉的仿真结果不对
请教各位参数设置问题
回复
使用道具
举报
提升卡
置顶卡
变色卡
yiliya
yiliya
当前离线
积分
330
注册时间
2010-8-20
最后登录
1970-1-1
IP卡
狗仔卡
发表于 2016-4-28 10:27:03
|
显示全部楼层
1 你的系统没有溢流阀,肯定不合理
2 建议你从后往前做,即先从负载在到液压缸、阀和泵,先定义液压缸,此时用压力源为边界条件
3 然后在定义切换阀的功能
回复
使用道具
举报
返回列表
高级模式
B
Color
Image
Link
Quote
Code
Smilies
您需要登录后才可以回帖
登录
|
立即注册
本版积分规则
发表回复
回帖后跳转到最后一页
浏览过的版块
液压多路阀
工程机械
快速回复
返回顶部
返回列表