设为首页
收藏本站
所有帖子
关于我们
联系我们
微信群
开启辅助访问
搜索
搜索
本版
用户
门户
Portal
资讯
液压资讯
观点
观点
产品
液压产品
技术
液压技术
合集
导读
Guide
下载
签到
金币
论坛
BBS
登录
立即注册
腾讯QQ
账号
自动登录
找回密码
密码
登录
立即注册
只需一步,快速开始
好友
动态
收藏
分享
帖子
日志
记录
相册
留言板
勋章
任务
道具
设置
退出
液压圈
»
论坛
›
液压系统
›
液压技术
›
各位大神求助了,路过看看,多谢啊
负载敏感资料下载
|
液压培训资料下载
|
液压样本下载
|
AMESim资料下载
|
力士乐资料下载
|
挖掘机资料下载
|
标准资料下载
|
多路阀资料下载
返回列表
查看:
3028
|
回复:
1
各位大神求助了,路过看看,多谢啊
[复制链接]
谁的青春不迷茫
谁的青春不迷茫
当前离线
积分
5
注册时间
2016-5-1
最后登录
1970-1-1
IP卡
狗仔卡
发表于 2016-5-1 14:40:48
|
显示全部楼层
|
阅读模式
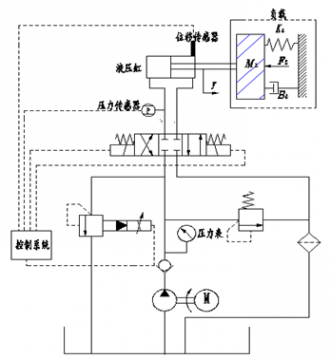
将溢流阀直接简化为一个二阶震荡环节,换向阀不用考虑,直接考虑溢流阀和负载液压缸组成的系统,求组成系统的传递函数,大神教教我,我是新手。
各位大神求助了,路过看看,多谢啊
回复
使用道具
举报
提升卡
置顶卡
变色卡
hlwa_ok
hlwa_ok
当前离线
积分
15
注册时间
2015-4-22
最后登录
1970-1-1
IP卡
狗仔卡
打卡等级:无名新人
打卡总天数:11
打卡总奖励:52
发表于 2016-5-3 16:04:44
|
显示全部楼层
问题不够明确,你要求传递函数的话,先说你的输入和输出分别是什么?换向阀可以简化为一阶或二阶的,不考虑不太可能,除非它不在所需求传递函数的组成部分中。
回复
使用道具
举报
返回列表
高级模式
B
Color
Image
Link
Quote
Code
Smilies
您需要登录后才可以回帖
登录
|
立即注册
本版积分规则
发表回复
回帖后跳转到最后一页
浏览过的版块
AMESim
液压油缸
资料下载
公告区
供求信息
液压泵马达
工程机械
伺服控制
液压辅件
快速回复
返回顶部
返回列表