搜索
汉力达液压金币充值官方微信群液压资料下载
查看: 6677|回复: 4

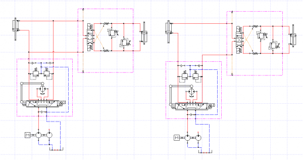
关于转向驱动桥的两种转向方式

[复制链接]
  • 打卡等级:无名新人
  • 打卡总天数:11
  • 打卡总奖励:34
发表于 2016-5-12 18:39:08 | 显示全部楼层 |阅读模式
这两种转向方式一种是串联、一种并联,想问一下这两个转向系统哪一个方向盘有路感,并且可以自动回正

关于转向驱动桥的两种转向方式

关于转向驱动桥的两种转向方式

  • 打卡等级:无名新人
  • 打卡总天数:5
  • 打卡总奖励:6
发表于 2016-5-13 07:56:40 | 显示全部楼层
这两个转向器都是开芯无反应的,方向盘都没有路感,有路感的转向器你要选择有反应的,这个转向器没有自动回正功能.......
回复

使用道具 举报

发表于 2016-5-13 08:07:07 | 显示全部楼层
这两款转向器是一样的 都没有路感

回复

使用道具 举报

  • 打卡等级:无名新人
  • 打卡总天数:11
  • 打卡总奖励:34
 楼主| 发表于 2016-5-13 21:55:50 | 显示全部楼层
zhanghaibowin 发表于 2016-5-13 07:56
这两个转向器都是开芯无反应的,方向盘都没有路感,有路感的转向器你要选择有反应的,这个转向器没有自动回正 ...

能提供资源吗,想找一个有路感的系统

点评

去镇江液压的官网上下载一份全液压转向器的样本多看几遍就OK了  发表于 2016-5-16 08:06
回复

使用道具 举报

您需要登录后才可以回帖 登录 | 立即注册

本版积分规则