- 积分
- 10
- 注册时间
- 2016-5-28
- 最后登录
- 1970-1-1
|

楼主 |
发表于 2016-6-6 11:46:08
|
显示全部楼层
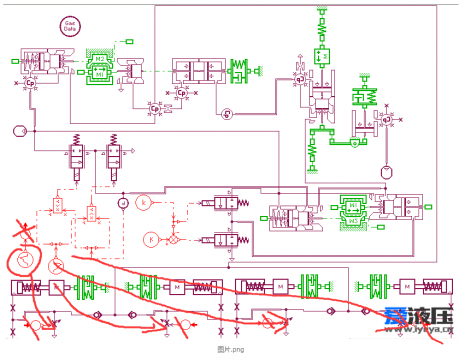
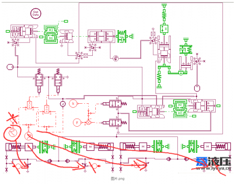
仿真出来一些警告,怎么改啊?
lc_checkout failed with -5 - retrying after a short sleep try no:0
lc_checkout failed with -5 - retrying after a short sleep try no:1
lc_checkout failed with -5 - retrying after a short sleep try no:2
lc_checkout failed with -5 - retrying after a short sleep try no:3
lc_checkout failed with -5 - retrying after a short sleep try no:4
lc_checkout failed with -5 - retrying after a short sleep try no:5
lc_checkout failed with -5 - retrying after a short sleep try no:6
lc_checkout failed with -5 - retrying after a short sleep try no:7
lc_checkout failed with -5 - retrying after a short sleep try no:8
lc_checkout failed with -5 - retrying after a short sleep try no:9
lc_checkout failed with -5 - retrying after a short sleep try no:10
Checkout failed: No such feature exists.
Feature: pneumatic
License path: C:\AMESim\7.0.0\/licensing/license.dat
FLEXnet Licensing error:-5,357
For further information, refer to the FLEXnet Licensing End User Guide,
available at "www.macrovision.com".
AMESim model C:/newabc_ did an abnormal exit!
|
|