搜索
汉力达液压金币充值官方微信群液压资料下载
查看: 7728|回复: 7

[矿山机械] 液压系统回油形式请教

  [复制链接]
发表于 2016-7-16 08:14:22 | 显示全部楼层 |阅读模式
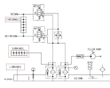
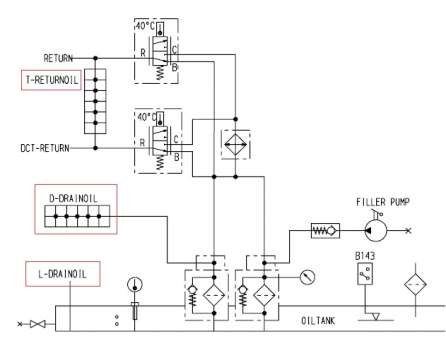
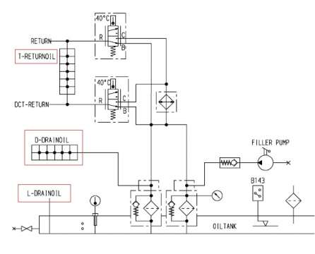
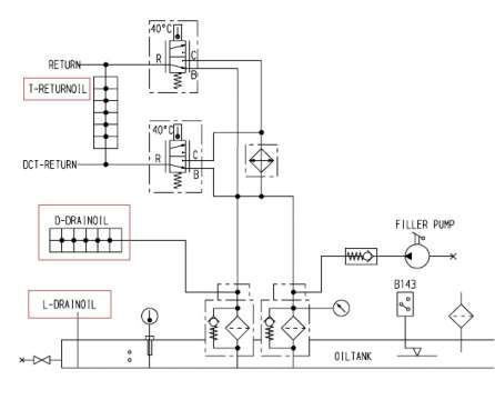
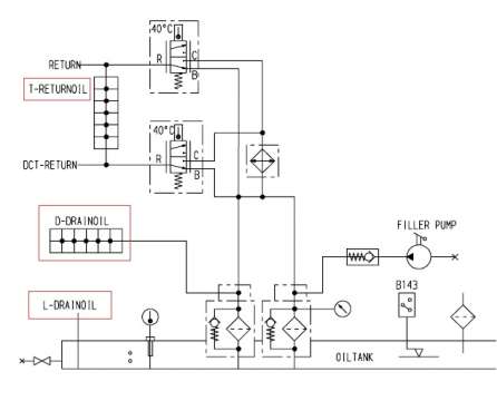
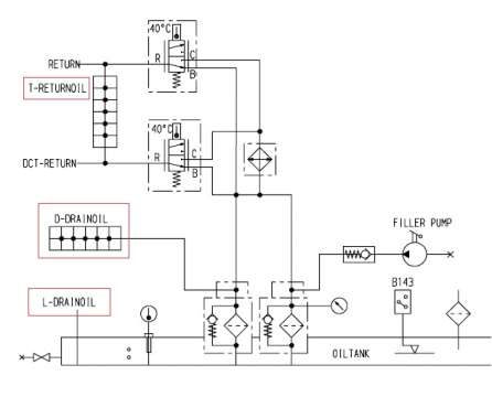
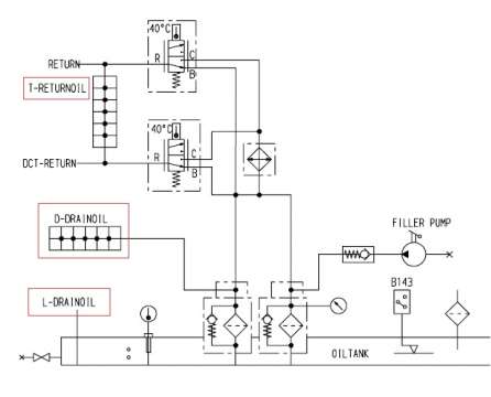
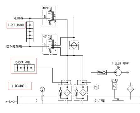
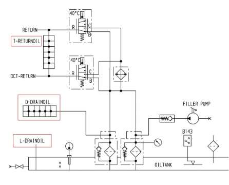
请问哪位能够指点一下,工程机械为什么要设置这样三种不同形式的回油   T回油、 D回油 、 L回油;其中T回油为设备的工作回油,D回油为马达内泄漏回油,L回油为先导供油系统回油;烦请各位大侠指点!

液压系统回油形式请教

液压系统回油形式请教

液压系统回油形式请教

液压系统回油形式请教
发表于 2016-7-17 12:16:11 | 显示全部楼层
T口一般有小压力,这是因为马达或油缸有可能发生吸空现象,小压力回油可减轻或消除吸空。
马达D口为壳体泄油,因马达壳体密封件承压低,壳体压力高会导致漏油严重的导致吹坏密封,所以马达泄油一般直接接回油箱,无压回油,另外必须要注意壳体必须充满油液,这主要因为马达内部各元件需要散热润滑,壳体乏油导致快速磨损,再一点,当马达承受复杂载荷时,壳体油也会再次进入马达工作油口,可缓解马达吸空。
L口一般为控制阀泄油口,L口压力对压力控制影响较大,L口压力会以一定比例叠加到需控制的压力值上,影响精度,所以泄油须无压。
以上只是粗略简述,请具体案例分析。
回复

使用道具 举报

发表于 2016-7-17 12:20:26 | 显示全部楼层
楼主图中温控阀是哪个品牌?
回复

使用道具 举报

 楼主| 发表于 2016-7-18 08:20:43 | 显示全部楼层
暖风 发表于 2016-7-17 12:16
T口一般有小压力,这是因为马达或油缸有可能发生吸空现象,小压力回油可减轻或消除吸空。
马达D口为壳体泄 ...

谢谢了,讲解的很到位!学习了~~~~~~~
回复

使用道具 举报

  • 打卡等级:常驻居民
  • 打卡总天数:349
  • 打卡总奖励:1339
发表于 2016-7-18 11:14:07 | 显示全部楼层
2楼讲解的真的很好很详细,
回复

使用道具 举报

发表于 2016-8-23 09:31:55 | 显示全部楼层
2 楼讲的很详细
赞一个
回复

使用道具 举报

  • 打卡等级:即来则安
  • 打卡总天数:193
  • 打卡总奖励:751
发表于 2016-8-30 18:39:16 | 显示全部楼层
T与防吸空,散热,能耗有关,D与马达壳体压力,马达磨损颗粒有关,L 油前端已过滤可直通油箱
回复

使用道具 举报

 楼主| 发表于 2016-8-31 20:20:43 | 显示全部楼层
学习了    谢谢~~~~~
回复

使用道具 举报

您需要登录后才可以回帖 登录 | 立即注册

本版积分规则