设为首页
收藏本站
所有帖子
关于我们
联系我们
微信群
开启辅助访问
搜索
搜索
本版
用户
门户
Portal
资讯
液压资讯
观点
观点
产品
液压产品
技术
液压技术
合集
导读
Guide
下载
签到
金币
论坛
BBS
登录
立即注册
腾讯QQ
账号
自动登录
找回密码
密码
登录
立即注册
只需一步,快速开始
好友
动态
收藏
分享
帖子
日志
记录
相册
留言板
勋章
任务
道具
设置
退出
液压圈
»
论坛
›
液压系统
›
AMESim
›
建模是否有问题,右侧马达的流入流出方向是反的,请教 ...
负载敏感资料下载
|
液压培训资料下载
|
液压样本下载
|
AMESim资料下载
|
力士乐资料下载
|
挖掘机资料下载
|
标准资料下载
|
多路阀资料下载
返回列表
查看:
3018
|
回复:
1
建模是否有问题,右侧马达的流入流出方向是反的,请教
[复制链接]
mdc
mdc
当前离线
积分
67
注册时间
2013-6-29
最后登录
1970-1-1
IP卡
狗仔卡
发表于 2016-7-27 09:23:36
|
显示全部楼层
|
阅读模式
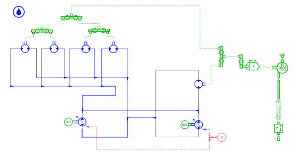
右侧马达本应该是下面流入上面流出,仿真结果却是相反的,是什么原因
马达
相关帖子
.
丹佛斯H1B马达
.
赫格隆CA70 70 SALN00 02 00马达样本、图纸、及控制阀
.
专业生产、维修赫格隆CA系列马达
.
1QJM01-0.2型号的马达大量采购,1手货源抓紧联系18635063603
.
请教各位大师,履带行走采用闭式系统
.
有偿求助!关于液压机械无级变速器(HMCVT)建模
.
意大利brevini摆线马达样本
.
谁用过国产A6V的马达,用在卷扬提升上,
.
外五星径向柱塞马达,
.
定量泵风扇驱动系统该如何匹配
回复
使用道具
举报
提升卡
置顶卡
变色卡
yiliya
yiliya
当前离线
积分
330
注册时间
2010-8-20
最后登录
1970-1-1
IP卡
狗仔卡
发表于 2016-7-29 09:46:59
|
显示全部楼层
不知道你的是根据什么判断液压油的流向的,一般情况下应单机元件,然后右键external variable 里面就有每一个端口的输入输出变量,值得注意的是里面的变量的箭头方向就是模型中认为的正方向,你可以在确认一下。
回复
使用道具
举报
返回列表
高级模式
B
Color
Image
Link
Quote
Code
Smilies
您需要登录后才可以回帖
登录
|
立即注册
本版积分规则
发表回复
回帖后跳转到最后一页
浏览过的版块
液压多路阀
快速回复
返回顶部
返回列表