搜索
汉力达液压金币充值官方微信群液压资料下载
查看: 6105|回复: 4

缺少子模型

[复制链接]
发表于 2016-8-25 11:19:09 | 显示全部楼层 |阅读模式
       有懂AMESim的大神吗?有问题请教。
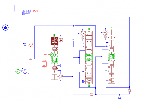
       在进行负载敏感仿真时,有一个模块没有子模型,进行了很多次尝试,都是同一个问题。下面是amesim截图,有阴影的是缺少子模型的。请教到底是哪里的问题。

缺少子模型

缺少子模型
发表于 2016-8-25 15:57:49 | 显示全部楼层
没有就没有吧,就说明不需要子模型
回复

使用道具 举报

发表于 2016-8-25 17:40:38 | 显示全部楼层
加个好友聊聊不?你这个模型是看的王研的论文搞得吧,他是我师兄,我的QQ是825856416
回复

使用道具 举报

发表于 2016-8-27 10:41:26 | 显示全部楼层
你的自模型选择的不对 应该首先在草绘模式下remove submodel 删除所有的子模型 然后在质量块手动选择ms005 之后在让系统自己选择其他的子模型
回复

使用道具 举报

 楼主| 发表于 2016-8-28 16:38:20 | 显示全部楼层
huangjiekaiming 发表于 2016-8-25 17:40
加个好友聊聊不?你这个模型是看的王研的论文搞得吧,他是我师兄,我的QQ是825856416

看了很多文章,整个模型都差不多,毕竟原理都是一样的。
回复

使用道具 举报

您需要登录后才可以回帖 登录 | 立即注册

本版积分规则