设为首页
收藏本站
所有帖子
关于我们
联系我们
微信群
开启辅助访问
搜索
搜索
本版
用户
门户
Portal
资讯
液压资讯
观点
观点
产品
液压产品
技术
液压技术
合集
导读
Guide
下载
签到
金币
论坛
BBS
登录
立即注册
腾讯QQ
账号
自动登录
找回密码
密码
登录
立即注册
只需一步,快速开始
好友
动态
收藏
分享
帖子
日志
记录
相册
留言板
勋章
任务
道具
设置
退出
液压圈
»
论坛
›
液压系统
›
AMESim
›
模糊控制simulink中S函数出错
负载敏感资料下载
|
液压培训资料下载
|
液压样本下载
|
AMESim资料下载
|
力士乐资料下载
|
挖掘机资料下载
|
标准资料下载
|
多路阀资料下载
返回列表
查看:
6092
|
回复:
3
模糊控制simulink中S函数出错
[复制链接]
mdc
mdc
当前离线
积分
67
注册时间
2013-6-29
最后登录
1970-1-1
IP卡
狗仔卡
发表于 2016-8-30 15:25:48
|
显示全部楼层
|
阅读模式
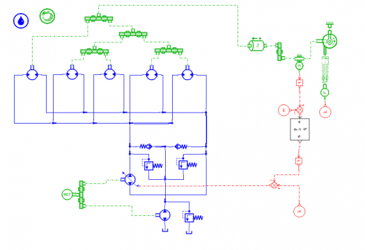
Amesim模型
模糊控制simulink中S函数出错
运用
AMESim
与simulink联合仿真,建模如上,已运用demo运行过,设置没有问题,请问模型哪里有问题,在simulink中运行,matlab就会要求关闭,错误提示如下
模糊控制simulink中S函数出错
,麻烦各位帮忙看看
回复
使用道具
举报
提升卡
置顶卡
变色卡
一缕清风0417
一缕清风0417
当前离线
积分
9
注册时间
2017-3-18
最后登录
1970-1-1
IP卡
狗仔卡
打卡等级:无名新人
打卡总天数:1
打卡总奖励:4
发表于 2017-3-18 17:31:43
|
显示全部楼层
你的amesim和matlab都是什么版本的,编译器用的什么版本,我也在做联合仿真,可是我前期的就不成功,快疯了
回复
使用道具
举报
zzh1992
zzh1992
当前离线
积分
10
注册时间
2017-7-25
最后登录
1970-1-1
IP卡
狗仔卡
发表于 2017-8-2 20:21:40
|
显示全部楼层
我的情况和你一样啊 为什么啊
回复
使用道具
举报
wang90speng
wang90speng
当前离线
积分
5
注册时间
2017-9-6
最后登录
1970-1-1
IP卡
狗仔卡
打卡等级:无名新人
打卡总天数:3
打卡总奖励:8
发表于 2017-9-7 15:44:11
|
显示全部楼层
谢谢各位的支持啊
回复
使用道具
举报
返回列表
高级模式
B
Color
Image
Link
Quote
Code
Smilies
您需要登录后才可以回帖
登录
|
立即注册
本版积分规则
发表回复
回帖后跳转到最后一页
浏览过的版块
液压辅件
快速回复
返回顶部
返回列表