搜索
金币充值液压资料下载官方微信群
查看: 97539|回复: 64

[样本] 力士乐行走机械液压产品样本--最新版

    [复制链接]
  • 打卡等级:论坛老炮
  • 打卡总天数:1343
  • 打卡总奖励:3439
发表于 2016-10-27 17:16:31 | 显示全部楼层 |阅读模式
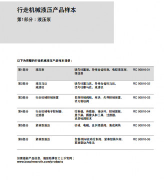
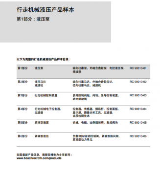
样本将原oil-control公司的螺纹插装等所有力士乐产品都添加至样本中,共分为6册,每册一个pdf,通过标签索引,非常方便查找。

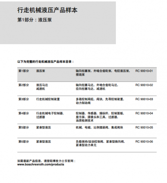
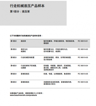
行走机械液压产品样本
行走机械液压产品样本-第一部分-液压
行走机械液压产品样本-第二部分-液压马达_减速机
行走机械液压产品样本-第三部分-行走机械控制装置
行走机械液压产品样本-第四部分-行走机械电子控制器_过滤器
行走机械液压产品样本-第五部分-行走机械电子控制器_紧凑型液压_机械_电磁_比例插装阀_集成阀块
行走机械液压产品样本-第六部分-行走机械电子控制器_紧凑型液压_负责保持_运动控制阀_紧凑型换向阀_紧凑型动力单元

力士乐最新行走机械液压产品样本

力士乐最新行走机械液压产品样本

力士乐最新行走机械液压产品样本

力士乐最新行走机械液压产品样本

力士乐最新行走机械液压产品样本

力士乐最新行走机械液压产品样本

行走机械液压产品样本-第二部分-液压马达_减速机.pdf

26.04 MB, 下载次数: 16193

售价: 12 金钱  [记录]

力士乐最新行走机械液压产品样本

行走机械液压产品样本-第三部分-行走机械控制装置.pdf

29.42 MB, 下载次数: 15283

售价: 12 金钱  [记录]

力士乐最新行走机械液压产品样本

行走机械液压产品样本-第四部分-行走机械电子控制器_过滤器.pdf

15.26 MB, 下载次数: 14439

售价: 8 金钱  [记录]

力士乐最新行走机械液压产品样本

行走机械液压产品样本-第一部分-液压泵.pdf

39.8 MB, 下载次数: 18901

售价: 12 金钱  [记录]

力士乐最新行走机械液压产品样本

行走机械液压产品样本-第五部分.part2.rar

28.42 MB, 下载次数: 13474

售价: 12 金钱  [记录]

力士乐行走机械液压产品样本--最新版

行走机械液压产品样本-第六部分.part1.rar

30 MB, 下载次数: 14529

售价: 12 金钱  [记录]

力士乐行走机械液压产品样本--最新版

行走机械液压产品样本-第六部分.part2.rar

30 MB, 下载次数: 17091

售价: 12 金钱  [记录]

力士乐行走机械液压产品样本--最新版

行走机械液压产品样本-第六部分.part3.rar

6.7 MB, 下载次数: 9119

售价: 8 金钱  [记录]

力士乐行走机械液压产品样本--最新版

行走机械液压产品样本-第五部分.part1.rar

30 MB, 下载次数: 16152

售价: 12 金钱  [记录]

力士乐行走机械液压产品样本--最新版

评分

参与人数 1金钱 +1 收起 理由
油条爱吃饼干 + 1 赞一个!

查看全部评分

  • 打卡等级:即来则安
  • 打卡总天数:186
  • 打卡总奖励:554
发表于 2016-10-28 08:49:24 | 显示全部楼层
好久没见液压哥发帖子了

点评

是的,都是看大家发帖学习的!  详情 回复 发表于 2016-10-28 13:59
回复

使用道具 举报

  • 打卡等级:论坛老炮
  • 打卡总天数:1343
  • 打卡总奖励:3439
 楼主| 发表于 2016-10-28 13:59:51 | 显示全部楼层
fkccc123 发表于 2016-10-28 08:49
好久没见液压哥发帖子了

是的,都是看大家发帖学习的!
回复

使用道具 举报

  • 打卡等级:无名新人
  • 打卡总天数:7
  • 打卡总奖励:20
发表于 2016-10-28 20:17:48 | 显示全部楼层
帮忙发一份 啊 谢谢 huanglulu320@163.com
- 本文出自液压圈,原文地址:https://www.iyeya.cn/thread-45528-1-1.html
回复

使用道具 举报

  • 打卡等级:即来则安
  • 打卡总天数:294
  • 打卡总奖励:354
发表于 2016-10-29 19:16:59 | 显示全部楼层
能不能提供一下网盘下载地址?谢谢
回复

使用道具 举报

  • 打卡等级:常驻居民
  • 打卡总天数:407
  • 打卡总奖励:1475
发表于 2016-10-30 21:35:42 | 显示全部楼层
和楼上一样的问题,压缩版的下载后无法解压缩,确实是不错的资料,望液压哥有时间确认下是不是上传的文件有损坏

点评

把文件名改为相同的,并且最后加上part1.rar、part2.rar,或者浏览选中第二个压缩文件。  详情 回复 发表于 2016-10-31 14:15
回复

使用道具 举报

  • 打卡等级:伴坛终老
  • 打卡总天数:2831
  • 打卡总奖励:6559
发表于 2016-10-31 08:01:17 | 显示全部楼层
和楼上一样的问题,压缩版的下载后无法解压缩,确实是不错的资料,望液压哥有时间确认下是不是上传的文件有损坏

点评

把文件名改为相同的,并且最后加上part1.rar、part2.rar,或者浏览选中第二个压缩文件。  详情 回复 发表于 2016-10-31 14:15
回复

使用道具 举报

  • 打卡等级:论坛老炮
  • 打卡总天数:1343
  • 打卡总奖励:3439
 楼主| 发表于 2016-10-31 14:14:58 | 显示全部楼层
duanran 发表于 2016-10-30 09:17
资料是好资料,但压缩文件全部下载完了怎么无法打开也不能解压缩呢?能否给个解压版的。
可以电邮:
谢谢 ...

把文件名改为相同的,并且最后加上part1.rar、part2.rar,或者浏览选中第二个压缩文件。
回复

使用道具 举报

  • 打卡等级:论坛老炮
  • 打卡总天数:1343
  • 打卡总奖励:3439
 楼主| 发表于 2016-10-31 14:15:23 | 显示全部楼层
qiuqingwu15 发表于 2016-10-30 21:35
和楼上一样的问题,压缩版的下载后无法解压缩,确实是不错的资料,望液压哥有时间确认下是不是上传的文件有 ...

把文件名改为相同的,并且最后加上part1.rar、part2.rar,或者浏览选中第二个压缩文件。
回复

使用道具 举报

  • 打卡等级:论坛老炮
  • 打卡总天数:1343
  • 打卡总奖励:3439
 楼主| 发表于 2016-10-31 14:15:57 | 显示全部楼层
yswangyansheng 发表于 2016-10-31 08:01
和楼上一样的问题,压缩版的下载后无法解压缩,确实是不错的资料,望液压哥有时间确认下是不是上传的文件有 ...

把文件名改为相同的,并且最后加上part1.rar、part2.rar,或者浏览选中第二个压缩文件。
回复

使用道具 举报

您需要登录后才可以回帖 登录 | 立即注册

本版积分规则