设为首页
收藏本站
所有帖子
关于我们
联系我们
微信群
开启辅助访问
搜索
搜索
本版
用户
门户
Portal
资讯
液压资讯
观点
观点
产品
液压产品
技术
液压技术
合集
导读
Guide
下载
签到
金币
论坛
BBS
登录
立即注册
腾讯QQ
账号
自动登录
找回密码
密码
登录
立即注册
只需一步,快速开始
好友
动态
收藏
分享
帖子
日志
记录
相册
留言板
勋章
任务
道具
设置
退出
液压圈
»
论坛
›
液压系统
›
液压技术
›
比例调速阀仿真问题
负载敏感资料下载
|
液压培训资料下载
|
液压样本下载
|
AMESim资料下载
|
力士乐资料下载
|
挖掘机资料下载
|
标准资料下载
|
多路阀资料下载
返回列表
查看:
6389
|
回复:
2
比例调速阀仿真问题
[复制链接]
aiyeya呀
aiyeya呀
当前离线
积分
35
注册时间
2016-9-6
最后登录
1970-1-1
IP卡
狗仔卡
发表于 2016-11-25 14:00:05
|
显示全部楼层
|
阅读模式
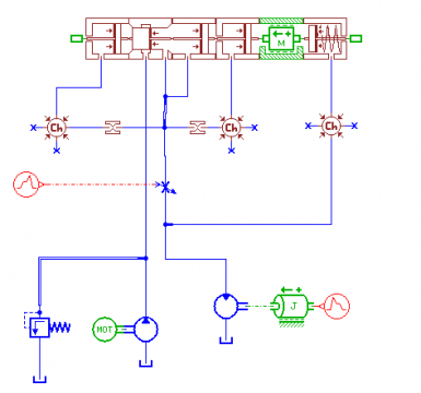
请教下站里的大牛们,小弟学习
AMESim
没多久,想问下比例调速阀仿真的时候参数要设置哪些呀,我找到的资料上的模型是这样建的
比例调速阀仿真问题
回复
使用道具
举报
提升卡
置顶卡
变色卡
huang0040433
huang0040433
当前离线
积分
19
注册时间
2011-3-21
最后登录
1970-1-1
IP卡
狗仔卡
打卡等级:偶尔看看
打卡总天数:151
打卡总奖励:825
发表于 2016-11-25 21:34:49
|
显示全部楼层
你要达到什么目标?
回复
使用道具
举报
1084743973
1084743973
当前离线
积分
70
注册时间
2014-11-23
最后登录
1970-1-1
IP卡
狗仔卡
打卡等级:偶尔看看
打卡总天数:84
打卡总奖励:373
发表于 2016-12-9 10:39:18
|
显示全部楼层
八成是学生课程设计。没头没尾的问题
回复
使用道具
举报
返回列表
高级模式
B
Color
Image
Link
Quote
Code
Smilies
您需要登录后才可以回帖
登录
|
立即注册
本版积分规则
发表回复
回帖后跳转到最后一页
浏览过的版块
供求信息
快速回复
返回顶部
返回列表