设为首页
收藏本站
所有帖子
关于我们
联系我们
微信群
开启辅助访问
搜索
搜索
本版
用户
门户
Portal
资讯
液压资讯
观点
观点
产品
液压产品
技术
液压技术
合集
导读
Guide
下载
签到
金币
论坛
BBS
登录
立即注册
腾讯QQ
账号
自动登录
找回密码
密码
登录
立即注册
只需一步,快速开始
好友
动态
收藏
分享
帖子
日志
记录
相册
留言板
勋章
任务
道具
设置
退出
液压圈
»
论坛
›
液压元件
›
液压泵马达
›
派克PV泵恒功率控制原理分析
负载敏感资料下载
|
液压培训资料下载
|
液压样本下载
|
AMESim资料下载
|
力士乐资料下载
|
挖掘机资料下载
|
标准资料下载
|
多路阀资料下载
返回列表
查看:
5206
|
回复:
2
派克PV泵恒功率控制原理分析
[复制链接]
ihydraulics
ihydraulics
当前离线
积分
393
注册时间
2017-2-17
最后登录
1970-1-1
IP卡
狗仔卡
打卡等级:以坛为家
打卡总天数:764
打卡总奖励:2260
发表于 2017-2-22 13:01:15
|
显示全部楼层
|
阅读模式
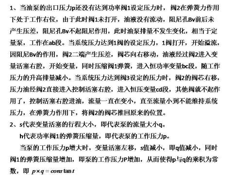
派克PV泵恒功率控制原理分析
派克PV泵恒功率控制原理分析
派克PV泵恒功率控制原理分析
派克PV泵恒功率控制原理分析
派克
相关帖子
.
派克美国拉杆缸新样本
.
Parker F11-F12液压泵中文版
.
Parker 管件选型三维软件(非常难得)
.
派克油缸样本
.
派克插装阀样册:2017年6月版。
.
派克工程机械多路阀培训资料
.
派克O形圈手册
.
派克液压泵基础培训资料
.
派克AV280主阀介绍
回复
使用道具
举报
提升卡
置顶卡
变色卡
Eunhyo1988
Eunhyo1988
当前离线
积分
129
注册时间
2013-11-24
最后登录
1970-1-1
IP卡
狗仔卡
打卡等级:常驻居民
打卡总天数:509
打卡总奖励:1516
发表于 2017-2-23 11:22:10
|
显示全部楼层
不错,看懂了…
回复
使用道具
举报
﹏3、哖后°
﹏3、哖后°
当前离线
积分
712
注册时间
2011-7-19
最后登录
1970-1-1
IP卡
狗仔卡
打卡等级:偶尔看看
打卡总天数:99
打卡总奖励:105
发表于 2017-2-23 14:20:27
|
显示全部楼层
谢谢
回复
使用道具
举报
返回列表
高级模式
B
Color
Image
Link
Quote
Code
Smilies
您需要登录后才可以回帖
登录
|
立即注册
本版积分规则
发表回复
回帖后跳转到最后一页
浏览过的版块
资料下载
供求信息
故障诊断
伺服控制
液压电磁阀
快速回复
返回顶部
返回列表