设为首页
收藏本站
所有帖子
关于我们
联系我们
微信群
开启辅助访问
搜索
搜索
本版
用户
门户
Portal
资讯
液压资讯
观点
观点
产品
液压产品
技术
液压技术
合集
导读
Guide
下载
签到
金币
论坛
BBS
登录
立即注册
腾讯QQ
账号
自动登录
找回密码
密码
登录
立即注册
只需一步,快速开始
好友
动态
收藏
分享
帖子
日志
记录
相册
留言板
勋章
任务
道具
设置
退出
液压圈
»
论坛
›
液压系统
›
AMESim
›
AMESim仿真了列车空调,为啥不运行呢?
负载敏感资料下载
|
液压培训资料下载
|
液压样本下载
|
AMESim资料下载
|
力士乐资料下载
|
挖掘机资料下载
|
标准资料下载
|
多路阀资料下载
返回列表
查看:
4438
|
回复:
2
AMESim仿真了列车空调,为啥不运行呢?
[复制链接]
一乘寺賢
一乘寺賢
当前离线
积分
12
注册时间
2017-5-27
最后登录
1970-1-1
IP卡
狗仔卡
发表于 2017-5-27 17:14:57
|
显示全部楼层
|
阅读模式
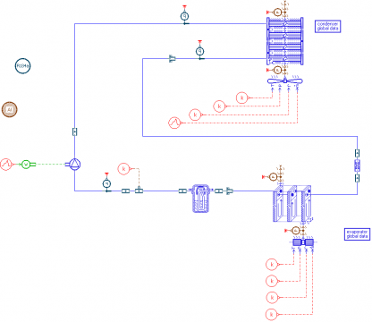
如图所示,没有报错,但是一直运行不动,怎么回事呢?
求教大神,谢谢!!!
空调
AMESim仿真了列车空调,为啥不运行呢?
AMESim仿真了列车空调,为啥不运行呢?
相关帖子
.
汽车空调换热器的仿真模拟
.
跪求amesim空调系统建模和仿真文件
.
挖掘机空调培训教材--小松山推培训中心
.
龙工空调系统维修手册
回复
使用道具
举报
提升卡
置顶卡
变色卡
yangjineng
yangjineng
当前离线
积分
7
注册时间
2018-4-11
最后登录
1970-1-1
IP卡
狗仔卡
发表于 2018-4-11 23:23:21
|
显示全部楼层
老哥,能把你的空调模型发我一份吗?有偿也行
回复
使用道具
举报
yangjineng
yangjineng
当前离线
积分
7
注册时间
2018-4-11
最后登录
1970-1-1
IP卡
狗仔卡
发表于 2018-4-11 23:24:22
|
显示全部楼层
1243108908@qq.com
这位是邮箱
回复
使用道具
举报
返回列表
高级模式
B
Color
Image
Link
Quote
Code
Smilies
您需要登录后才可以回帖
登录
|
立即注册
本版积分规则
发表回复
回帖后跳转到最后一页
浏览过的版块
公告区
液压技术
快速回复
返回顶部
返回列表