搜索
汉力达液压金币充值官方微信群液压资料下载
查看: 12673|回复: 10

下落控制问题请教

  [复制链接]
发表于 2017-6-16 16:06:20 | 显示全部楼层 |阅读模式
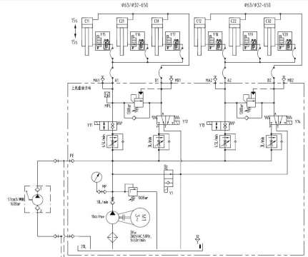
如题,我使用两根油缸控制一下负载变化的重物下落,要求平稳且速度可控(通过调速阀设定值)。
朋友帮我设计了一个定量系统,见图。我感觉实际中工作并不像原理图中一样(按图上的压力设定值无法正常工作或是可工作,但可调区间非常窄)。
大家帮我分析一下可能的原因,谢谢。
重物的负载变化为0.1至2.1吨之间随机。

下落控制问题请教

下落控制问题请教
 楼主| 发表于 2017-6-16 16:07:43 | 显示全部楼层
说明一下,两支油缸要同步动作,目前实际精度大概3%以内。共三组重物共6支油缸。
回复

使用道具 举报

  • 打卡等级:论坛老炮
  • 打卡总天数:1305
  • 打卡总奖励:4125
发表于 2017-6-16 22:50:00 | 显示全部楼层
如果对负载的动态响应要求高的,定量泵还是有局限。如果频响小那就从电控和平衡阀上下功夫跳吧
回复

使用道具 举报

  • 打卡等级:无名新人
  • 打卡总天数:5
  • 打卡总奖励:6
发表于 2017-6-17 08:53:11 | 显示全部楼层
既然是你朋友帮你设计的,有什么问题或想法直接问你朋友多好,我感觉这个系统还不错,只是定量泵+调速控制会产生大量的节流损失,功率太浪费了,又没有散热器,长时间使用的话油温是问题,建议更换为变量泵。。。
回复

使用道具 举报

  • 打卡等级:常驻居民
  • 打卡总天数:355
  • 打卡总奖励:1044
发表于 2017-6-17 21:27:22 | 显示全部楼层
我感觉这个系统有点缺陷
回复

使用道具 举报

  • 打卡等级:初来乍到
  • 打卡总天数:30
  • 打卡总奖励:74
发表于 2017-6-19 00:47:24 | 显示全部楼层
楼主现在用的是进口节流,但因为下降时有负载,放为出口节流可能好点。
压力是受负载影响的,所以液压缸在运动过程中,压力只能稍作改变。
回复

使用道具 举报

 楼主| 发表于 2017-7-31 10:06:16 | 显示全部楼层
zhanghaibowin 发表于 2017-6-17 08:53
既然是你朋友帮你设计的,有什么问题或想法直接问你朋友多好,我感觉这个系统还不错,只是定量泵+调速控制 ...

这个系统是短时工作的,大概工作3分钟就停止。过1个小时后可能再次启动。所以用的是一个小变频启动,并且没有温控和散热装置。

现在情况是实际流量太小,调速与节流阀的敏感度不是线性的,所以难调。再有就是两根油缸工作时同步要求较高,负载偏差较大,不能将提升机构的同步速度控制在1%以内。
回复

使用道具 举报

 楼主| 发表于 2017-7-31 10:08:18 | 显示全部楼层
游勇 发表于 2017-6-19 00:47
楼主现在用的是进口节流,但因为下降时有负载,放为出口节流可能好点。
压力是受负载影响的,所以液压缸在 ...

这个系统中,油缸缩回方向是将重物提升过程,伸出方向是重物下落过程。这样的话,是不是在出口节流呢!

点评

楼主的单向节流是在泵出囗,所以对液压缸来说是入口节流,和液压缸负载方向无关。  详情 回复 发表于 2017-8-4 01:41
回复

使用道具 举报

  • 打卡等级:初来乍到
  • 打卡总天数:30
  • 打卡总奖励:74
发表于 2017-8-4 01:41:00 | 显示全部楼层
西门小庆 发表于 2017-7-31 10:08
这个系统中,油缸缩回方向是将重物提升过程,伸出方向是重物下落过程。这样的话,是不是在出口节流呢!

楼主的单向节流是在泵出囗,所以对液压缸来说是入口节流,和液压缸负载方向无关。
回复

使用道具 举报

  • 打卡等级:无名新人
  • 打卡总天数:10
  • 打卡总奖励:33
发表于 2017-8-30 22:14:26 | 显示全部楼层
油缸所驱动的机械装置是否有有利于同步的作用;如果没有的话,这个系统很难同步。
如果本身有一定的机械同步,将2组缸的无杆腔连接、有杆腔的防爆阀之后的油路联通;共用一个平衡阀,可以同步。
关于前面讨论的 进口节流与出口节流,我认为,(出口)节流不适合放在平衡阀的后方,这样平衡阀背压升高,使得整个系统的压力全面提高。
那个节流阀之所以节流效果不好,原因在于,如果系统压力没有升到泵出口溢流阀的压力,就没有节流的效果,需要有节流效果的话,节流阀要调节得很小开口,在很小开口范围内,很难调节,并且会导致系统发热严重;建议,在换向阀Y12/Y14后方增加一个溢流阀(溢流压力较小);这样系统可调速范围将增大,且发热小。
回复

使用道具 举报

您需要登录后才可以回帖 登录 | 立即注册

本版积分规则