搜索
汉力达液压金币充值官方微信群液压资料下载
查看: 5828|回复: 9

液压系统如何建立起稳定的1Bar甚至0.5Bar的低压?

[复制链接]
  • 打卡等级:无名新人
  • 打卡总天数:4
  • 打卡总奖励:11
发表于 2017-7-23 20:58:36 | 显示全部楼层 |阅读模式
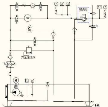
如图所示系统,介质是乙二醇和水各50%的混合液,(测试介质温度-30~140℃)被试阀是一个两位三通水阀,要求测试入口和控制口间的流量-压差Q-ΔP曲线。最大流量约2500L/min,此时压差05Bar,入口压力约3Bar,出口压力约2.5Bar。   另需要测试 在阀关闭的情况下入口压力为0.5Ba时入口和控制口间的泄漏量,需要小于2cc/min。

求大神指点,如图系统能否实现。

液压系统如何建立起稳定的1Bar甚至0.5Bar的低压?

液压系统如何建立起稳定的1Bar甚至0.5Bar的低压?
  • 打卡等级:无名新人
  • 打卡总天数:4
  • 打卡总奖励:11
 楼主| 发表于 2017-7-24 22:17:28 | 显示全部楼层
大神指点下呗,感谢
回复

使用道具 举报

  • 打卡等级:无名新人
  • 打卡总天数:5
  • 打卡总奖励:6
发表于 2017-7-25 08:54:10 | 显示全部楼层
搞得太复杂了,测试的只是类似于防冻液的介质,我认为离心泵x1,变频电机(可调速)x1,可调开度的蝶阀x1。。。。再加上其他必要的传感器、压力表及流量计即可。。。
回复

使用道具 举报

  • 打卡等级:无名新人
  • 打卡总天数:5
  • 打卡总奖励:21
发表于 2017-7-25 15:40:15 | 显示全部楼层
用气压系统可以减压到这个压力范围呀
回复

使用道具 举报

  • 打卡等级:无名新人
  • 打卡总天数:4
  • 打卡总奖励:11
 楼主| 发表于 2017-7-26 21:28:09 | 显示全部楼层
zhanghaibowin 发表于 2017-7-25 08:54
搞得太复杂了,测试的只是类似于防冻液的介质,我认为离心泵x1,变频电机(可调速)x1,可调开度的蝶阀x1。 ...

你好,方便给推荐一下品牌吗,最好是进口的,感激不尽。
回复

使用道具 举报

  • 打卡等级:无名新人
  • 打卡总天数:4
  • 打卡总奖励:11
 楼主| 发表于 2017-7-26 21:29:10 | 显示全部楼层
hwb976818 发表于 2017-7-25 15:40
用气压系统可以减压到这个压力范围呀

你好,使用气压压油箱静压的方式?可以详细的描述一下吗,感谢。
回复

使用道具 举报

  • 打卡等级:无名新人
  • 打卡总天数:4
  • 打卡总奖励:11
 楼主| 发表于 2017-7-26 21:30:39 | 显示全部楼层
huang123 发表于 2017-7-26 21:29
你好,使用气压压油箱静压的方式?可以详细的描述一下吗,感谢。

最大流量是2500L/h,上面写错了
回复

使用道具 举报

  • 打卡等级:无名新人
  • 打卡总天数:4
  • 打卡总奖励:11
 楼主| 发表于 2017-7-26 21:31:13 | 显示全部楼层
huang123 发表于 2017-7-26 21:28
你好,方便给推荐一下品牌吗,最好是进口的,感激不尽。

上面写错了,最大流量是2500L/h
回复

使用道具 举报

  • 打卡等级:无名新人
  • 打卡总天数:5
  • 打卡总奖励:6
发表于 2017-7-27 08:17:00 | 显示全部楼层
huang123 发表于 2017-7-26 21:31
上面写错了,最大流量是2500L/h

那就更简单了,直接买一个带电机的离心泵橇,再加一个球阀用来调节你所需要的流量就行了。至于品牌,从百度上随便搜,国产满足要求的有好多。这点小问用进口的太浪费了。。。。
回复

使用道具 举报

  • 打卡等级:常驻居民
  • 打卡总天数:334
  • 打卡总奖励:977
发表于 2017-8-16 13:59:12 | 显示全部楼层
你可以了解一下德国KTACHT溢流阀SPV和SPVF系列
回复

使用道具 举报

您需要登录后才可以回帖 登录 | 立即注册

本版积分规则