搜索
汉力达液压金币充值官方微信群液压资料下载
查看: 5283|回复: 4

如何实现小压力的稳定控制及泄漏测试

[复制链接]
  • 打卡等级:无名新人
  • 打卡总天数:4
  • 打卡总奖励:11
发表于 2017-7-23 21:05:39 | 显示全部楼层 |阅读模式

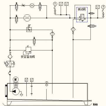
如图所示系统,介质是乙二醇和水各50%的混合液,(测试介质温度-30~140℃)。  被试阀是一个两位三通电磁水阀,要求测试阀的入口和控制口间的流量与压差关系,即 Q-ΔP曲线。流量由0慢慢增加到最大,最大流量约2000L/min,此时压差0.5Bar,入口压力约3Bar,出口压力约2.5Bar。   另需要测试 在阀关闭的情况下,入口压力为0.5Bar时入口和控制口间的泄漏量,需要小于2cc/min。

求大神指点,如图系统能否实现


如何实现小压力的稳定控制及泄漏测试

如何实现小压力的稳定控制及泄漏测试
  • 打卡等级:无名新人
  • 打卡总天数:4
  • 打卡总奖励:11
 楼主| 发表于 2017-7-24 22:16:11 | 显示全部楼层
有没有大神在a,指点指点
回复

使用道具 举报

  • 打卡等级:无名新人
  • 打卡总天数:4
  • 打卡总奖励:11
 楼主| 发表于 2017-7-26 21:32:47 | 显示全部楼层
有大神在吗?指点指点呗,谢谢
回复

使用道具 举报

  • 打卡等级:无名新人
  • 打卡总天数:4
  • 打卡总奖励:11
 楼主| 发表于 2017-8-8 11:55:45 | 显示全部楼层
有大神在吗?指点指点呗,谢谢
- 本文出自液压圈,原文地址:https://www.iyeya.cn/thread-49456-1-1.html
回复

使用道具 举报

  • 打卡等级:无名新人
  • 打卡总天数:2
  • 打卡总奖励:5
发表于 2017-12-16 15:46:02 | 显示全部楼层
你这东西,一般人工作涉及不到,属于产品开发,实验室做检测的活,一般都关注使用维修,设计意图。
回复

使用道具 举报

您需要登录后才可以回帖 登录 | 立即注册

本版积分规则