设为首页
收藏本站
所有帖子
关于我们
联系我们
微信群
开启辅助访问
搜索
搜索
本版
用户
门户
Portal
资讯
液压资讯
观点
观点
产品
液压产品
技术
液压技术
合集
导读
Guide
下载
签到
金币
论坛
BBS
登录
立即注册
腾讯QQ
账号
自动登录
找回密码
密码
登录
立即注册
只需一步,快速开始
好友
动态
收藏
分享
帖子
日志
记录
相册
留言板
勋章
任务
道具
设置
退出
液压圈
»
论坛
›
液压系统
›
液压技术
›
求大神解决
负载敏感资料下载
|
液压培训资料下载
|
液压样本下载
|
AMESim资料下载
|
力士乐资料下载
|
挖掘机资料下载
|
标准资料下载
|
多路阀资料下载
返回列表
查看:
6723
|
回复:
9
求大神解决
[复制链接]
半程出家
半程出家
当前离线
积分
99
注册时间
2012-9-20
最后登录
1970-1-1
IP卡
狗仔卡
打卡等级:无名新人
打卡总天数:1
打卡总奖励:3
发表于 2017-8-31 16:36:15
|
显示全部楼层
|
阅读模式
本帖最后由 半程出家 于 2017-8-31 16:40 编辑
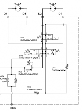
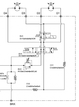
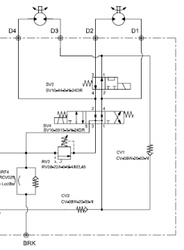
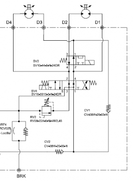
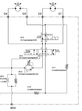
请教附件图片下坡
马达
失速冲坡怎么处理?谢谢
求大神解决
回复
使用道具
举报
提升卡
置顶卡
变色卡
wjw
wjw
当前离线
积分
72
注册时间
2016-2-19
最后登录
1970-1-1
IP卡
狗仔卡
发表于 2017-9-1 08:32:38
|
显示全部楼层
马达上加个行走用制动阀
回复
使用道具
举报
半程出家
半程出家
当前离线
积分
99
注册时间
2012-9-20
最后登录
1970-1-1
IP卡
狗仔卡
打卡等级:无名新人
打卡总天数:1
打卡总奖励:3
楼主
|
发表于 2017-9-1 09:06:05
|
显示全部楼层
它本身带了液压制动器。。。。。
回复
使用道具
举报
半程出家
半程出家
当前离线
积分
99
注册时间
2012-9-20
最后登录
1970-1-1
IP卡
狗仔卡
打卡等级:无名新人
打卡总天数:1
打卡总奖励:3
楼主
|
发表于 2017-9-1 09:12:33
|
显示全部楼层
BAR口是去制动器的,车辆上装了两个913怀特制动器。。。。。。。
回复
使用道具
举报
液压行走
液压行走
当前离线
积分
127
注册时间
2016-11-11
最后登录
1970-1-1
IP卡
狗仔卡
发表于 2017-9-1 09:46:59
|
显示全部楼层
你这个是自行式剪叉升降平台系统嘛
回复
使用道具
举报
液压行走
液压行走
当前离线
积分
127
注册时间
2016-11-11
最后登录
1970-1-1
IP卡
狗仔卡
发表于 2017-9-1 09:55:47
|
显示全部楼层
你为了给车辆超速时向马达补油,另加了一个CV2单向阀,这时制动器内的油不能完全释放回油箱,所以你就刹不住
回复
使用道具
举报
﹏3、哖后°
﹏3、哖后°
当前离线
积分
712
注册时间
2011-7-19
最后登录
1970-1-1
IP卡
狗仔卡
打卡等级:偶尔看看
打卡总天数:99
打卡总奖励:105
发表于 2017-9-1 14:04:26
|
显示全部楼层
自行揍剪叉车谁家的,可以联系我我以前做过
回复
使用道具
举报
半程出家
半程出家
当前离线
积分
99
注册时间
2012-9-20
最后登录
1970-1-1
IP卡
狗仔卡
打卡等级:无名新人
打卡总天数:1
打卡总奖励:3
楼主
|
发表于 2017-9-1 14:35:59
|
显示全部楼层
楼上大神,可有解决之道啊。。。。。。。
回复
使用道具
举报
﹏3、哖后°
﹏3、哖后°
当前离线
积分
712
注册时间
2011-7-19
最后登录
1970-1-1
IP卡
狗仔卡
打卡等级:偶尔看看
打卡总天数:99
打卡总奖励:105
发表于 2017-10-13 16:14:04
|
显示全部楼层
马达失速你需要在马达的两个管路上想想办法,
回复
使用道具
举报
﹏3、哖后°
﹏3、哖后°
当前离线
积分
712
注册时间
2011-7-19
最后登录
1970-1-1
IP卡
狗仔卡
打卡等级:偶尔看看
打卡总天数:99
打卡总奖励:105
发表于 2017-10-13 16:15:29
|
显示全部楼层
因为马达是怀特的马达,只有在管路上想办法解决更直接一点,你可以看看老外的
回复
使用道具
举报
返回列表
高级模式
B
Color
Image
Link
Quote
Code
Smilies
您需要登录后才可以回帖
登录
|
立即注册
本版积分规则
发表回复
回帖后跳转到最后一页
浏览过的版块
资料下载
快速回复
返回顶部
返回列表