设为首页
收藏本站
所有帖子
关于我们
联系我们
微信群
开启辅助访问
搜索
搜索
本版
用户
门户
Portal
资讯
液压资讯
观点
观点
产品
液压产品
技术
液压技术
合集
导读
Guide
下载
签到
金币
论坛
BBS
登录
立即注册
腾讯QQ
账号
自动登录
找回密码
密码
登录
立即注册
只需一步,快速开始
好友
动态
收藏
分享
帖子
日志
记录
相册
留言板
勋章
任务
道具
设置
退出
液压圈
»
论坛
›
液压系统
›
伺服控制
›
插装阀原理分析, 33 34 35构成什么阀?怎么选型? ...
负载敏感资料下载
|
液压培训资料下载
|
液压样本下载
|
AMESim资料下载
|
力士乐资料下载
|
挖掘机资料下载
|
标准资料下载
|
多路阀资料下载
返回列表
查看:
4212
|
回复:
2
插装阀原理分析, 33 34 35构成什么阀?怎么选型?
[复制链接]
len
len
当前离线
积分
13
注册时间
2015-1-5
最后登录
1970-1-1
IP卡
狗仔卡
打卡等级:无名新人
打卡总天数:14
打卡总奖励:64
发表于 2017-10-14 10:09:23
|
显示全部楼层
|
阅读模式
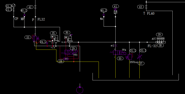
插装阀原理分析, 33 34 35构成什么阀?怎么选型?
回复
使用道具
举报
提升卡
置顶卡
变色卡
zzfjct
zzfjct
当前离线
积分
1365
注册时间
2013-7-28
最后登录
1970-1-1
IP卡
狗仔卡
打卡等级:偶尔看看
打卡总天数:73
打卡总奖励:165
发表于 2017-10-14 22:07:40
|
显示全部楼层
33是双向溢流阀,34.1和35构成B→A流向的快速关闭单向阀。
补充内容 (2017-10-15 18:22):
33是溢流减压阀,34.1和35构成B→A流向的快速关闭单向阀,并联安装功能是单向减压阀。
回复
使用道具
举报
一线牵
一线牵
当前离线
积分
116
注册时间
2013-6-30
最后登录
1970-1-1
IP卡
狗仔卡
发表于 2017-10-15 13:37:59
|
显示全部楼层
33\34.1\35构成一个减压阀,起减压作用
回复
使用道具
举报
返回列表
高级模式
B
Color
Image
Link
Quote
Code
Smilies
您需要登录后才可以回帖
登录
|
立即注册
本版积分规则
发表回复
回帖后跳转到最后一页
浏览过的版块
企业名录
求职招聘
液压技术
供求信息
快速回复
返回顶部
返回列表