设为首页
收藏本站
所有帖子
关于我们
联系我们
微信群
开启辅助访问
搜索
搜索
本版
用户
门户
Portal
资讯
液压资讯
观点
观点
产品
液压产品
技术
液压技术
合集
导读
Guide
下载
签到
金币
论坛
BBS
登录
立即注册
腾讯QQ
账号
自动登录
找回密码
密码
登录
立即注册
只需一步,快速开始
好友
动态
收藏
分享
帖子
日志
记录
相册
留言板
勋章
任务
道具
设置
退出
液压圈
»
论坛
›
液压系统
›
AMESim
›
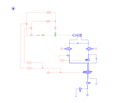
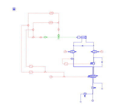
amesim这种情况应该怎么解决
负载敏感资料下载
|
液压培训资料下载
|
液压样本下载
|
AMESim资料下载
|
力士乐资料下载
|
挖掘机资料下载
|
标准资料下载
|
多路阀资料下载
返回列表
查看:
1320
|
回复:
5
amesim这种情况应该怎么解决
[复制链接]
goose
goose
当前离线
积分
11
注册时间
2023-4-21
最后登录
1970-1-1
IP卡
狗仔卡
发表于 2023-4-21 10:00:52
|
显示全部楼层
|
阅读模式
请问这种情况应该怎么解决
回复
使用道具
举报
提升卡
置顶卡
变色卡
啥啥啥说啥
啥啥啥说啥
当前离线
积分
180
注册时间
2019-11-6
最后登录
1970-1-1
IP卡
狗仔卡
打卡等级:以坛为家
打卡总天数:714
打卡总奖励:1640
发表于 2023-4-21 15:23:55
来自手机
|
显示全部楼层
看那个模型引用了.data文件,那个不能正常打开是不是文件位置有问题
回复
使用道具
举报
jetfire
jetfire
当前离线
积分
360
注册时间
2012-11-4
最后登录
1970-1-1
IP卡
狗仔卡
打卡等级:常驻居民
打卡总天数:569
打卡总奖励:792
发表于 2023-4-21 20:08:49
|
显示全部楼层
把file.data找到,放到模型所在目录
回复
使用道具
举报
goose
goose
当前离线
积分
11
注册时间
2023-4-21
最后登录
1970-1-1
IP卡
狗仔卡
楼主
|
发表于 2023-4-23 09:11:25
|
显示全部楼层
jetfire 发表于 2023-4-21 20:08
把file.data找到,放到模型所在目录
file data文件是应该自己设置嘛。接下来我应该干什么呐,真的不会了
回复
使用道具
举报
goose
goose
当前离线
积分
11
注册时间
2023-4-21
最后登录
1970-1-1
IP卡
狗仔卡
楼主
|
发表于 2023-4-23 09:25:51
|
显示全部楼层
jetfire 发表于 2023-4-21 20:08
把file.data找到,放到模型所在目录
这是需要自己配置data文件嘛,如果是那接下来应该干什么啊,真的不会了
。
回复
使用道具
举报
整车热管理
整车热管理
当前离线
积分
45
注册时间
2022-7-4
最后登录
1970-1-1
IP卡
狗仔卡
打卡等级:无名新人
打卡总天数:2
打卡总奖励:2
发表于 2023-4-25 07:47:40
|
显示全部楼层
file.data,文件位置重新browe一下
回复
使用道具
举报
返回列表
高级模式
B
Color
Image
Link
Quote
Code
Smilies
您需要登录后才可以回帖
登录
|
立即注册
本版积分规则
发表回复
回帖后跳转到最后一页
浏览过的版块
公告区
液压技术
液压辅件
资料下载
供求信息
液压泵马达
伺服控制
插装阀
液压油缸
快速回复
返回顶部
返回列表