设为首页
收藏本站
所有帖子
关于我们
联系我们
微信群
开启辅助访问
搜索
搜索
本版
用户
门户
Portal
资讯
液压资讯
观点
观点
产品
液压产品
技术
液压技术
合集
导读
Guide
下载
签到
金币
论坛
BBS
登录
立即注册
腾讯QQ
账号
自动登录
找回密码
密码
登录
立即注册
只需一步,快速开始
我的
日志
记录
收藏
勋章
任务
道具
动态
设置
退出
液压圈
»
论坛
›
液压系统
›
故障诊断
›
图纸求解
负载敏感资料下载
|
液压培训资料下载
|
液压样本下载
|
AMESim资料下载
|
力士乐资料下载
|
挖掘机资料下载
|
标准资料下载
|
多路阀资料下载
返回列表
查看:
1829
|
回复:
5
图纸求解
[复制链接]
CBPLS12345
CBPLS12345
当前离线
积分
5
注册时间
2022-12-31
最后登录
1970-1-1
IP卡
狗仔卡
发表于 2023-8-26 13:50:43
|
显示全部楼层
|
阅读模式
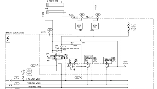
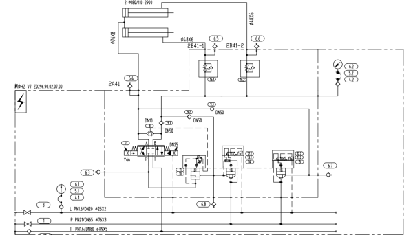
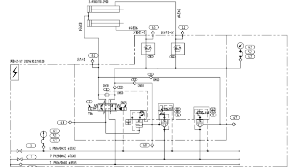
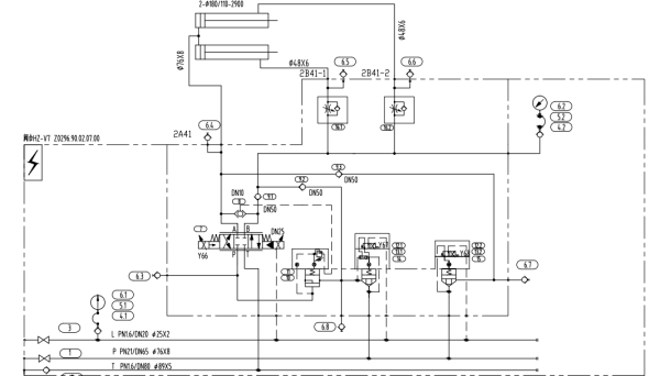
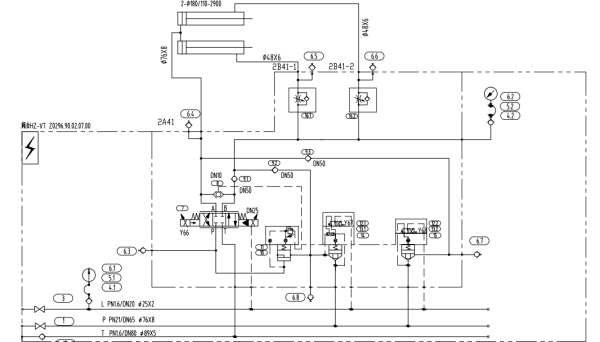
图纸看不懂,需要各位师父帮忙
回复
使用道具
举报
提升卡
置顶卡
变色卡
tanxiany
tanxiany
当前离线
积分
539
注册时间
2019-1-31
最后登录
1970-1-1
IP卡
狗仔卡
打卡等级:以坛为家
打卡总天数:765
打卡总奖励:1172
发表于 2023-8-27 08:31:48
|
显示全部楼层
这个图好像是通过插装阀供油,差动伸出,节流缩回。
回复
使用道具
举报
ppddzz8162
ppddzz8162
当前离线
积分
147
注册时间
2018-8-21
最后登录
1970-1-1
IP卡
狗仔卡
打卡等级:无名新人
打卡总天数:4
打卡总奖励:5
发表于 2023-9-5 17:16:47
|
显示全部楼层
油缸差动伸出,比例控制带压力补偿,外加快速伸出。
油缸比例控制缩回,带压力补偿
回复
使用道具
举报
海中游
海中游
当前离线
积分
1055
注册时间
2011-8-11
最后登录
1970-1-1
IP卡
狗仔卡
打卡等级:以坛为家
打卡总天数:694
打卡总奖励:1109
发表于 2023-9-12 09:35:08
|
显示全部楼层
这个图纸不复杂
自己需要熟悉液压元件符号,顺着管路一个一个元件仔细查看。
回复
使用道具
举报
小著
小著
当前离线
积分
43
注册时间
2023-10-20
最后登录
1970-1-1
IP卡
狗仔卡
打卡等级:无名新人
打卡总天数:5
打卡总奖励:5
发表于 2023-11-7 07:06:13
来自手机
|
显示全部楼层
怎么不能慢进呀?
回复
使用道具
举报
ztc1026
ztc1026
当前离线
积分
502
注册时间
2023-4-3
最后登录
1970-1-1
IP卡
狗仔卡
打卡等级:常驻居民
打卡总天数:461
打卡总奖励:604
发表于 2024-3-26 09:34:28
|
显示全部楼层
差动回路,进油节流调速
回复
使用道具
举报
返回列表
高级模式
B
Color
Image
Link
Quote
Code
Smilies
您需要登录后才可以回帖
登录
|
立即注册
本版积分规则
发表回复
回帖后跳转到最后一页
浏览过的版块
资料下载
公告区
AMESim
液压技术
插装阀
液压辅件
快速回复
返回顶部
返回列表