设为首页
收藏本站
所有帖子
关于我们
联系我们
微信群
开启辅助访问
搜索
搜索
本版
用户
门户
Portal
资讯
液压资讯
观点
观点
产品
液压产品
技术
液压技术
合集
导读
Guide
下载
签到
金币
论坛
BBS
登录
立即注册
腾讯QQ
账号
自动登录
找回密码
密码
登录
立即注册
只需一步,快速开始
好友
动态
收藏
分享
帖子
日志
记录
相册
留言板
勋章
任务
道具
设置
退出
液压圈
»
论坛
›
液压系统
›
AMESim
›
新人求助
负载敏感资料下载
|
液压培训资料下载
|
液压样本下载
|
AMESim资料下载
|
力士乐资料下载
|
挖掘机资料下载
|
标准资料下载
|
多路阀资料下载
返回列表
查看:
838
|
回复:
2
新人求助
[复制链接]
zhongyc
zhongyc
当前离线
积分
5
注册时间
2023-8-2
最后登录
1970-1-1
IP卡
狗仔卡
发表于 2024-1-8 10:13:41
|
显示全部楼层
|
阅读模式
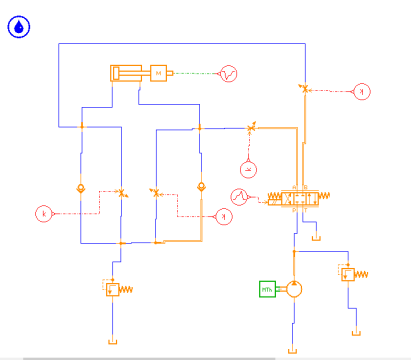
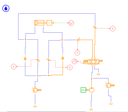
原理如图,各个元件我也按实际设置参数了,运行时老是提示有错误,我也仔细查看过了,也没发现异常的地方。请大神帮忙看下问题出在哪里的。
回复
使用道具
举报
提升卡
置顶卡
变色卡
jetfire
jetfire
当前离线
积分
360
注册时间
2012-11-4
最后登录
1970-1-1
IP卡
狗仔卡
打卡等级:常驻居民
打卡总天数:569
打卡总奖励:792
发表于 2024-1-8 19:11:45
|
显示全部楼层
你的油模块应该使用热库的油设置
回复
使用道具
举报
y笨小孩
y笨小孩
当前离线
积分
547
注册时间
2014-10-30
最后登录
1970-1-1
IP卡
狗仔卡
打卡等级:以坛为家
打卡总天数:702
打卡总奖励:858
发表于 2024-1-11 08:13:56
|
显示全部楼层
用错模型了 恒温油模型 元件用的热油模型
回复
使用道具
举报
返回列表
高级模式
B
Color
Image
Link
Quote
Code
Smilies
您需要登录后才可以回帖
登录
|
立即注册
本版积分规则
发表回复
回帖后跳转到最后一页
浏览过的版块
故障诊断
供求信息
液压油缸
工程机械
测试技术
建议区
快速回复
返回顶部
返回列表