搜索
汉力达液压金币充值官方微信群液压资料下载
查看: 952|回复: 2

压力补偿速度调节问题

[复制链接]
  • 打卡等级:无名新人
  • 打卡总天数:13
  • 打卡总奖励:13
发表于 2024-1-10 10:13:14 | 显示全部楼层 |阅读模式
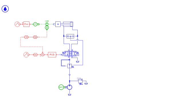
液压缸活塞杆缩回速度调节,负载变化较大,所以采用压力补偿,阶跃信号,开环调节速度还是超调,长时间速度还是有一点变化,考虑采用闭环PID调整,发现调整效果不是很好,这个仿真设计模型有问题吗?希望大家给一点建议
无标题.png
  • 打卡等级:即来则安
  • 打卡总天数:293
  • 打卡总奖励:406
发表于 2024-1-12 08:27:10 | 显示全部楼层
最好直接用速度传感器。其它应该没有问题。如果仿真效果明显不对,可能是参数设置有不太合理的地方。另外,想讨论这类问题最好把结果发出来,就看一个图片怎么帮你找问题?
回复

使用道具 举报

  • 打卡等级:无名新人
  • 打卡总天数:13
  • 打卡总奖励:13
 楼主| 发表于 2024-1-22 10:10:26 | 显示全部楼层
ludongyan6810 发表于 2024-1-12 08:27
最好直接用速度传感器。其它应该没有问题。如果仿真效果明显不对,可能是参数设置有不太合理的地方。另外, ...

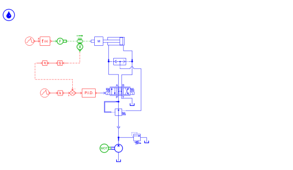
负载变化较大,采用压力补偿器调节,速度也不稳定?压力补偿器选择的是系统默认值
无标题.png
回复

使用道具 举报

您需要登录后才可以回帖 登录 | 立即注册

本版积分规则