搜索
金币充值液压资料下载官方微信群
查看: 1492|回复: 8

求大神帮忙图纸分析,小弟实在看不懂为何这么设计

[复制链接]
  • 打卡等级:无名新人
  • 打卡总天数:15
  • 打卡总奖励:15
发表于 2024-9-2 08:44:00 | 显示全部楼层 |阅读模式
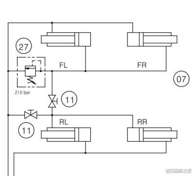
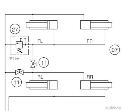
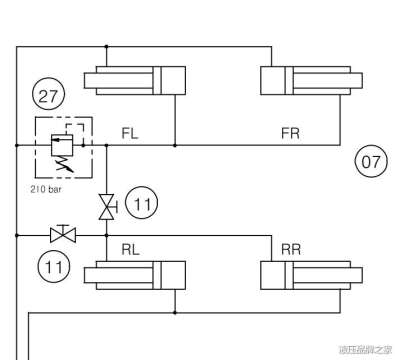
前轮2个转向油缸,后轮2个转向油缸,为啥要串联连接?并联不可以吗?加2个截止阀和1个溢流阀又是什么目的? 94_18789_27534ac2ad28cbd.jpg
回复

使用道具 举报

  • 打卡等级:论坛老炮
  • 打卡总天数:1472
  • 打卡总奖励:3610
发表于 2024-9-3 10:32:29 | 显示全部楼层
和你转向油缸的安装形式有关系,对称安装的话你肯定得一端无杆腔,另一边有杆腔进油,不然油缸怎么推动转向呢?建议你看下伊顿或者丹佛斯的转向培训,网上一大堆
回复

使用道具 举报

  • 打卡等级:无名新人
  • 打卡总天数:7
  • 打卡总奖励:8
发表于 2024-9-10 15:59:31 | 显示全部楼层
油缸串联才能保证两个换向油缸的伸出和缩回的行程一样,确保两个转向轮偏角相同。。。。。
回复

使用道具 举报

  • 打卡等级:无名新人
  • 打卡总天数:15
  • 打卡总奖励:15
 楼主| 发表于 2024-9-11 12:00:55 | 显示全部楼层
木木的归属 发表于 2024-9-3 10:32
和你转向油缸的安装形式有关系,对称安装的话你肯定得一端无杆腔,另一边有杆腔进油,不然油缸怎么推动转向 ...

兄,你说的这个我能理解,我不明白的是那个溢流阀和两个截止阀起什么作用?
回复

使用道具 举报

  • 打卡等级:无名新人
  • 打卡总天数:15
  • 打卡总奖励:15
 楼主| 发表于 2024-9-11 14:29:52 | 显示全部楼层
zhanghaibowin 发表于 2024-9-10 15:59
油缸串联才能保证两个换向油缸的伸出和缩回的行程一样,确保两个转向轮偏角相同。。。。。 ...

这个道理我能理解,我纳闷的是那个溢流阀和2个截止阀,能否帮我分析下?大神
回复

使用道具 举报

  • 打卡等级:以坛为家
  • 打卡总天数:817
  • 打卡总奖励:2263
发表于 2024-9-24 08:58:23 | 显示全部楼层
下面11打开,上面11关闭,后轮转向。下面11关闭,上面11打开,全轮转向。27安全阀,保证油缸超压。
回复

使用道具 举报

  • 打卡等级:论坛老炮
  • 打卡总天数:1174
  • 打卡总奖励:1533
发表于 2024-9-24 16:02:05 | 显示全部楼层
你知道安全阀和检修阀门吗?
回复

使用道具 举报

  • 打卡等级:无名新人
  • 打卡总天数:15
  • 打卡总奖励:15
 楼主| 发表于 2024-9-25 09:27:55 | 显示全部楼层
hebutllj 发表于 2024-9-24 08:58
下面11打开,上面11关闭,后轮转向。下面11关闭,上面11打开,全轮转向。27安全阀,保证油缸超压。 ...

前辈感谢了,茅塞顿开
回复

使用道具 举报

  • 打卡等级:无名新人
  • 打卡总天数:15
  • 打卡总奖励:15
 楼主| 发表于 2024-9-25 09:30:45 | 显示全部楼层
enjoyhuang110 发表于 2024-9-24 16:02
你知道安全阀和检修阀门吗?

前辈,能够点我一下,我不太懂你说的啥意思
回复

使用道具 举报

您需要登录后才可以回帖 登录 | 立即注册

本版积分规则