搜索
汉力达液压金币充值官方微信群液压资料下载
查看: 1173|回复: 7

环节时,o型三位四通阀换到左位

[复制链接]
发表于 2024-11-12 20:01:29 | 显示全部楼层 |阅读模式
本帖最后由 hxmogul 于 2024-11-12 20:02 编辑

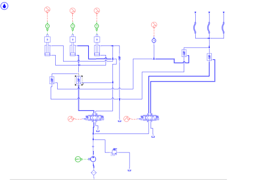
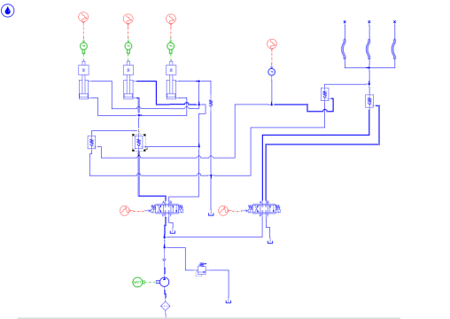
各位大佬,我在做AMESim仿真的时候,在液压缸卸荷环节,o型三位四通阀换到左位,但是液控阀一直振动液控口时开时闭,想问问是什么原因导致的?该怎么解决?
附件中附有视频描述以及图像
问题.jpg
12.png

视频及液控口压力图像.zip

7.69 MB, 下载次数: 5

回复

使用道具 举报

  • 打卡等级:伴坛终老
  • 打卡总天数:2697
  • 打卡总奖励:6100
发表于 2024-11-14 07:59:05 | 显示全部楼层
将电磁换向阀中位机能换成Y型的试试

点评

换成y型的也不行,我发现问题所在了,就是液压缸泄压泄的太快导致的,所以我加了个节流阀就好了  发表于 2024-11-17 09:42
换成m型的好像不行  发表于 2024-11-17 09:40
回复

使用道具 举报

  • 打卡等级:论坛老炮
  • 打卡总天数:1027
  • 打卡总奖励:1338
发表于 2024-11-14 09:54:37 | 显示全部楼层
由于你使用的O型机能,AB口堵死憋压,所以会导致液压锁被打开,一般使用液压锁的都用Y机能或者H机能

点评

换成y型的也不行,我发现问题所在了,就是液压缸泄压泄的太快导致的,所以我加了个节流阀就好了  发表于 2024-11-17 09:43
回复

使用道具 举报

  • 打卡等级:以坛为家
  • 打卡总天数:701
  • 打卡总奖励:857
发表于 2024-11-16 08:15:51 | 显示全部楼层
液控单向阀换成平衡阀
回复

使用道具 举报

  • 打卡等级:无名新人
  • 打卡总天数:1
  • 打卡总奖励:1
发表于 2024-12-12 08:51:20 | 显示全部楼层
您好,您的问题最后解决了吗,查找到问题了吗,我也遇到了这个错误
回复

使用道具 举报

您需要登录后才可以回帖 登录 | 立即注册

本版积分规则