设为首页
收藏本站
所有帖子
关于我们
联系我们
微信群
开启辅助访问
搜索
搜索
本版
用户
门户
Portal
资讯
液压资讯
观点
观点
产品
液压产品
技术
液压技术
合集
导读
Guide
下载
签到
金币
论坛
BBS
登录
立即注册
腾讯QQ
账号
自动登录
找回密码
密码
登录
立即注册
只需一步,快速开始
好友
动态
收藏
分享
帖子
日志
记录
相册
留言板
勋章
任务
道具
设置
退出
液压圈
»
论坛
›
液压系统
›
AMESim
›
请教
负载敏感资料下载
|
液压培训资料下载
|
液压样本下载
|
AMESim资料下载
|
力士乐资料下载
|
挖掘机资料下载
|
标准资料下载
|
多路阀资料下载
返回列表
查看:
759
|
回复:
0
请教
[复制链接]
838767789
838767789
当前离线
积分
10
注册时间
2024-12-9
最后登录
1970-1-1
IP卡
狗仔卡
发表于 2024-12-17 16:28:01
|
显示全部楼层
|
阅读模式
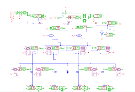
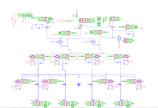
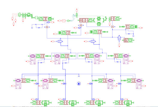
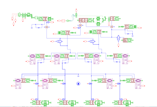
大佬们 这是我对照着一篇硕士论文用2020版
AMESim
搭建的一个汽车的集成式线控液压制动系统,因为是工作需要 临时使用的这个软件 ,不是很理解 ,不知道自己搭建的对不对,因为在论文给出的模型图中有些元件我没有找到,只找到了一些替代 ,不是很懂,希望大佬解答一下
回复
使用道具
举报
提升卡
置顶卡
变色卡
返回列表
高级模式
B
Color
Image
Link
Quote
Code
Smilies
您需要登录后才可以回帖
登录
|
立即注册
本版积分规则
发表回复
回帖后跳转到最后一页
浏览过的版块
资料下载
液压多路阀
供求信息
伺服控制
快速回复
返回顶部
返回列表