设为首页
收藏本站
所有帖子
关于我们
联系我们
微信群
开启辅助访问
搜索
搜索
本版
用户
门户
Portal
资讯
液压资讯
观点
观点
产品
液压产品
技术
液压技术
合集
导读
Guide
下载
签到
金币
论坛
BBS
登录
立即注册
腾讯QQ
账号
自动登录
找回密码
密码
登录
立即注册
只需一步,快速开始
我的
日志
记录
收藏
勋章
任务
道具
动态
设置
退出
液压圈
»
论坛
›
液压元件
›
液压多路阀
›
二通压力补偿阀
负载敏感资料下载
|
液压培训资料下载
|
液压样本下载
|
AMESim资料下载
|
力士乐资料下载
|
挖掘机资料下载
|
标准资料下载
|
多路阀资料下载
返回列表
查看:
33
|
回复:
0
二通压力补偿阀
[复制链接]
液压狗
液压狗
当前离线
积分
6
注册时间
2025-10-11
最后登录
1970-1-1
IP卡
狗仔卡
打卡等级:无名新人
打卡总天数:1
打卡总奖励:1
发表于
3 天前
|
显示全部楼层
|
阅读模式
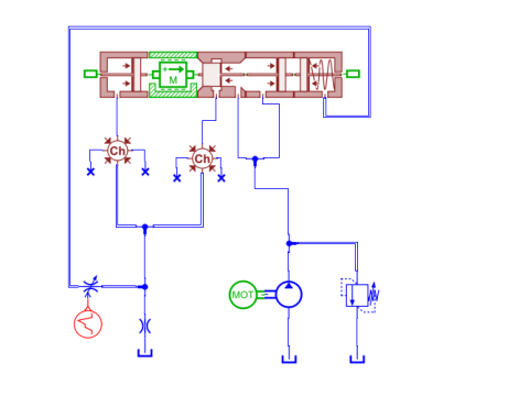
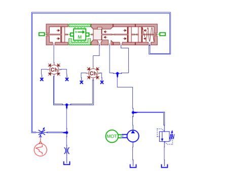
大佬们我在用HCD仿真二通压力补偿阀,有个疑问就是阀出口压力跟进入LS口的压力不是相等吗,就导致只有弹簧弹力作用,阀芯就移到最左面,没起到应有的效果啊。可变节流口是模拟负载的变化,是因为可变节流口的压降没设置对吗,还是因为什么呢
回复
使用道具
举报
提升卡
置顶卡
变色卡
返回列表
高级模式
B
Color
Image
Link
Quote
Code
Smilies
您需要登录后才可以回帖
登录
|
立即注册
本版积分规则
发表回复
回帖后跳转到最后一页
浏览过的版块
液压技术
快速回复
返回顶部
返回列表