搜索
金币充值液压资料下载官方微信群
查看: 876|回复: 10

朋友们,这个液压回路为什么响应速度不尽如人意?

  [复制链接]
  • 打卡等级:无名新人
  • 打卡总天数:12
  • 打卡总奖励:12
发表于 2026-2-8 11:38:56 | 显示全部楼层 |阅读模式
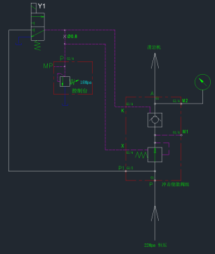
如图所示,M2需要3秒多才能到达18Mpa,MP压力上升速度几乎无延迟。
ScreenShot_2026-02-08_113435_997.png
回复

使用道具 举报

  • 打卡等级:无名新人
  • 打卡总天数:5
  • 打卡总奖励:5
发表于 2026-2-8 20:01:28 | 显示全部楼层
M1建压时间呢?A口接的什么?把A口堵住测试了没有?
回复

使用道具 举报

  • 打卡等级:论坛老炮
  • 打卡总天数:1193
  • 打卡总奖励:1558
发表于 2026-2-9 09:06:13 | 显示全部楼层
你把A口堵住试试看,应该是去凿岩机的管路长的原因吧

点评

赞同  发表于 2026-2-9 16:01
回复

使用道具 举报

  • 打卡等级:无名新人
  • 打卡总天数:3
  • 打卡总奖励:3
发表于 2026-2-10 11:08:46 | 显示全部楼层
应该是A口接管太长,由于M2和M1之间有一个单向阀,所有M1不受管路影响
回复

使用道具 举报

  • 打卡等级:常驻居民
  • 打卡总天数:524
  • 打卡总奖励:1383
发表于 2026-2-11 08:16:48 | 显示全部楼层
那个减压阀减得~把 “冲击使能” 阀组的x口拆了管儿堵住试试,肯定“刷一下”就上去了。必须减压的话再优化一下
回复

使用道具 举报

  • 打卡等级:无名新人
  • 打卡总天数:11
  • 打卡总奖励:11
发表于 2026-2-11 15:44:16 | 显示全部楼层
应该是减压阀响应慢,我们以前用的比例减压阀就响应慢
回复

使用道具 举报

  • 打卡等级:无名新人
  • 打卡总天数:12
  • 打卡总奖励:12
 楼主| 发表于 2026-2-12 21:13:05 | 显示全部楼层
enjoyhuang110 发表于 2026-2-9 09:06
你把A口堵住试试看,应该是去凿岩机的管路长的原因吧

用手动多路阀直供凿岩机,压力上升就很快,所以不可能是管路太长的问题!
回复

使用道具 举报

  • 打卡等级:无名新人
  • 打卡总天数:12
  • 打卡总奖励:12
 楼主| 发表于 2026-2-12 21:24:48 | 显示全部楼层
hongjiji66 发表于 2026-2-8 20:01
M1建压时间呢?A口接的什么?把A口堵住测试了没有?

M1和M2建压时间差不多,A口接凿岩机。减压阀LPFC-XDN,流量非常极限,凿岩机18Mpa对应流量90L/min。
回复

使用道具 举报

  • 打卡等级:无名新人
  • 打卡总天数:3
  • 打卡总奖励:3
发表于 2026-2-13 08:52:24 来自手机 | 显示全部楼层
油泵流量有点小了吧
回复

使用道具 举报

  • 打卡等级:无名新人
  • 打卡总天数:2
  • 打卡总奖励:2
发表于 2026-3-7 21:22:29 | 显示全部楼层
如果真的是电磁阀得电后 M1 与M2建压时间有差异的话,把液控单向阀换成外泄的应该就好了
回复

使用道具 举报

您需要登录后才可以回帖 登录 | 立即注册

本版积分规则