设为首页
收藏本站
所有帖子
关于我们
联系我们
微信群
开启辅助访问
搜索
搜索
本版
用户
门户
Portal
资讯
液压资讯
观点
观点
产品
液压产品
技术
液压技术
合集
导读
Guide
下载
签到
金币
论坛
BBS
登录
立即注册
腾讯QQ
账号
自动登录
找回密码
密码
登录
立即注册
只需一步,快速开始
好友
动态
收藏
分享
帖子
日志
记录
相册
留言板
勋章
任务
道具
设置
退出
液压圈
»
论坛
›
液压工程师
›
资料下载
›
力士乐A4VG培训资料
负载敏感资料下载
|
液压培训资料下载
|
液压样本下载
|
AMESim资料下载
|
力士乐资料下载
|
挖掘机资料下载
|
标准资料下载
|
多路阀资料下载
1
2
3
4
/ 4 页
下一页
返回列表
楼主:
液压哥
[培训]
力士乐A4VG培训资料
[复制链接]
yanghbsz
yanghbsz
当前离线
积分
4
注册时间
2014-12-10
最后登录
1970-1-1
IP卡
狗仔卡
打卡等级:无名新人
打卡总天数:1
打卡总奖励:5
发表于 2015-1-19 10:15:05
|
显示全部楼层
感谢,下载学习一下
回复
使用道具
举报
binbinlut
binbinlut
当前离线
积分
15
注册时间
2015-1-17
最后登录
1970-1-1
IP卡
狗仔卡
发表于 2015-1-19 20:11:03
|
显示全部楼层
在公司内部都没有很系统的培训呢
回复
使用道具
举报
天涯浪子
天涯浪子
当前离线
积分
57
注册时间
2015-1-11
最后登录
1970-1-1
IP卡
狗仔卡
打卡等级:无名新人
打卡总天数:7
打卡总奖励:48
发表于 2015-1-19 22:02:01
|
显示全部楼层
平时只接触过A10VSO的
回复
使用道具
举报
华仔孑然
华仔孑然
当前离线
积分
44
注册时间
2015-2-4
最后登录
1970-1-1
IP卡
狗仔卡
打卡等级:常驻居民
打卡总天数:454
打卡总奖励:1957
发表于 2015-2-20 14:34:37
|
显示全部楼层
国内某品牌泵车用的,望高手讲解下[img][/img]
回复
使用道具
举报
华仔孑然
华仔孑然
当前离线
积分
44
注册时间
2015-2-4
最后登录
1970-1-1
IP卡
狗仔卡
打卡等级:常驻居民
打卡总天数:454
打卡总奖励:1957
发表于 2015-2-20 14:39:07
|
显示全部楼层
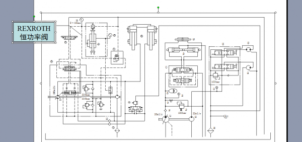
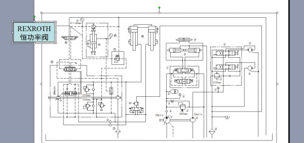
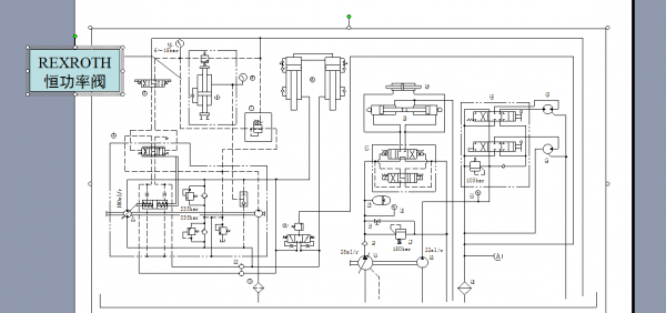
补充下原理图,A4VG的泵
原理图
回复
使用道具
举报
超级相册
超级相册
当前离线
积分
16
注册时间
2015-6-14
最后登录
1970-1-1
IP卡
狗仔卡
打卡等级:偶尔看看
打卡总天数:106
打卡总奖励:379
发表于 2015-6-16 10:51:41
|
显示全部楼层
以前遇到过这样的泵,资料是英文的,现在有中文的,太好了,学习了,
回复
使用道具
举报
ltt2013
ltt2013
当前离线
积分
143
注册时间
2013-12-26
最后登录
1970-1-1
IP卡
狗仔卡
打卡等级:常驻居民
打卡总天数:382
打卡总奖励:1989
发表于 2015-6-16 21:29:23
|
显示全部楼层
学习下,
回复
使用道具
举报
davidmei
davidmei
当前离线
积分
71
注册时间
2010-11-26
最后登录
1970-1-1
IP卡
狗仔卡
发表于 2015-10-20 08:57:32
|
显示全部楼层
学习一下,力士乐的培训资料一般比较注重实践
回复
使用道具
举报
18593013
18593013
当前离线
积分
6
注册时间
2014-12-1
最后登录
1970-1-1
IP卡
狗仔卡
发表于 2015-11-17 22:19:59
|
显示全部楼层
力士乐最高端的产品,令人敬仰
回复
使用道具
举报
天__剑
天__剑
当前离线
积分
8
注册时间
2012-6-25
最后登录
1970-1-1
IP卡
狗仔卡
发表于 2015-12-3 20:42:26
|
显示全部楼层
非常给力,谢谢,学习了
回复
使用道具
举报
下一页 »
1
2
3
4
/ 4 页
下一页
返回列表
高级模式
B
Color
Image
Link
Quote
Code
Smilies
您需要登录后才可以回帖
登录
|
立即注册
本版积分规则
发表回复
回帖后跳转到最后一页
浏览过的版块
液压泵马达
快速回复
返回顶部
返回列表