设为首页
收藏本站
所有帖子
关于我们
联系我们
微信群
开启辅助访问
搜索
搜索
本版
用户
门户
Portal
资讯
液压资讯
观点
观点
产品
液压产品
技术
液压技术
合集
导读
Guide
下载
签到
金币
论坛
BBS
登录
立即注册
腾讯QQ
账号
自动登录
找回密码
密码
登录
立即注册
只需一步,快速开始
好友
动态
收藏
分享
帖子
日志
记录
相册
留言板
勋章
任务
道具
设置
退出
液压圈
»
论坛
›
液压系统
›
测试技术
›
求测量液压缸泄露时的液压原理图
负载敏感资料下载
|
液压培训资料下载
|
液压样本下载
|
AMESim资料下载
|
力士乐资料下载
|
挖掘机资料下载
|
标准资料下载
|
多路阀资料下载
1
2
/ 2 页
下一页
返回列表
查看:
8705
|
回复:
13
求测量液压缸泄露时的液压原理图
[复制链接]
羽翼
羽翼
当前离线
积分
131
注册时间
2012-9-7
最后登录
1970-1-1
IP卡
狗仔卡
发表于 2014-4-11 11:39:19
|
显示全部楼层
|
阅读模式
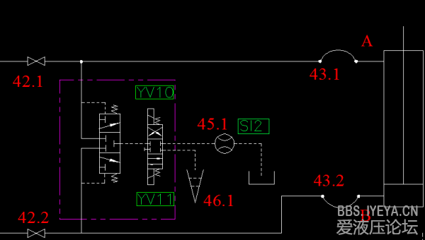
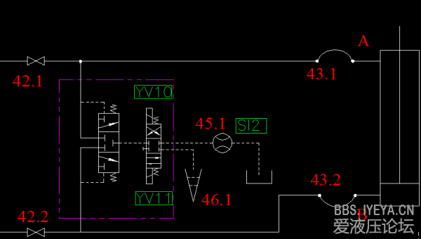
现在在做一个液压缸试验台,是一个船厂的项目。做试验时,将活塞杆推出到一端,检测有杆腔的回油路上的流量,具体
液压系统
该怎么设计才能符合国标呀。图片里是自己设计的不知道实际上能不能测出泄露,有没有权威,符不符合国家
标准
?
测量
相关帖子
.
液压缸清洁度检测方法
.
电磁阀芯和阀体内孔量具方面
.
高精度液压阀孔直径直线度测量
.
油缸密封件的测量方法型号怎么确认
.
关于K3V68DT 泵P-Q曲线的问题
.
VEST公司原理图设计软件HyDraw CAD 800正式发布
.
VEST公司原理图设计软件HyDraw CAD 800正式发布
.
油缸拉绳位移传感器
.
如何测量阀芯动作时位移曲线?
.
液压泵(马达)内部尺寸测量问题请教!
回复
使用道具
举报
提升卡
置顶卡
变色卡
sixue98
sixue98
当前离线
积分
502
注册时间
2013-12-20
最后登录
1970-1-1
IP卡
狗仔卡
发表于 2014-4-11 13:42:21
|
显示全部楼层
那端接泵呀?
回复
使用道具
举报
卖女孩的火柴
卖女孩的火柴
当前离线
积分
1127
注册时间
2011-10-9
最后登录
1970-1-1
IP卡
狗仔卡
打卡等级:伴坛终老
打卡总天数:2625
打卡总奖励:6457
发表于 2014-4-11 13:42:27
|
显示全部楼层
楼主的想法说说啊
回复
使用道具
举报
羽翼
羽翼
当前离线
积分
131
注册时间
2012-9-7
最后登录
1970-1-1
IP卡
狗仔卡
楼主
|
发表于 2014-4-11 15:27:42
|
显示全部楼层
截止阀42.2和42.1为进油口或出油口,当活塞杆出杆到达一端时,无杆腔为高压,有杆腔为低压,此时关闭截止阀42.1(低压管路上的截止阀),在液动换向阀的作用下,有杆腔(低压腔)与流量计或量杯接通,测量泄露。
这是自己想出来的液压系统,不知道行不行,请求指点????
回复
使用道具
举报
Jacky-Lisa
Jacky-Lisa
当前离线
积分
382
注册时间
2011-3-27
最后登录
1970-1-1
IP卡
狗仔卡
打卡等级:常驻居民
打卡总天数:307
打卡总奖励:743
发表于 2014-4-11 17:55:22
|
显示全部楼层
感觉有点难, 滑阀的泄漏量估计也不小.
感觉可以咨询一下油缸厂家.
回复
使用道具
举报
α-X
α-X
当前离线
积分
298
注册时间
2012-4-19
最后登录
1970-1-1
IP卡
狗仔卡
发表于 2014-4-11 19:36:31
|
显示全部楼层
楼主可以查查油缸国家测试标准!对比下!看你的描述,你那个流量计我不知道什么用处,但是测泄露,你的管道可能有点长,不知道你的管道布局是怎样的!我曾这样测过,从无杆枪打油,使之达到极限位置后继续使系统压力升高,把无杆腔接管拧开,可以在用两杯测量较小的泄露量,但是假如你们油缸泄露量本来就比较大的话,这样还是可以的!
回复
使用道具
举报
α-X
α-X
当前离线
积分
298
注册时间
2012-4-19
最后登录
1970-1-1
IP卡
狗仔卡
发表于 2014-4-11 19:37:42
|
显示全部楼层
应该是把有杆腔接头拧开测泄露
回复
使用道具
举报
浮云
浮云
当前离线
积分
155
注册时间
2011-9-27
最后登录
1970-1-1
IP卡
狗仔卡
打卡等级:无名新人
打卡总天数:1
打卡总奖励:8
发表于 2014-4-11 19:45:13
|
显示全部楼层
很好的实验,有条件的的话最好试试,得出结论
回复
使用道具
举报
羽翼
羽翼
当前离线
积分
131
注册时间
2012-9-7
最后登录
1970-1-1
IP卡
狗仔卡
楼主
|
发表于 2014-4-12 08:42:28
|
显示全部楼层
浮云 发表于 2014-4-11 19:45
很好的实验,有条件的的话最好试试,得出结论
现在有这个项目,但是系统是自己设计的,不知道行不行,所以请教大家,看看此系统行不行。否则项目就做砸了嘿
回复
使用道具
举报
浮云
浮云
当前离线
积分
155
注册时间
2011-9-27
最后登录
1970-1-1
IP卡
狗仔卡
打卡等级:无名新人
打卡总天数:1
打卡总奖励:8
发表于 2014-6-25 20:30:11
|
显示全部楼层
理论上感觉可以,现实上要考虑阀的泄露等
回复
使用道具
举报
下一页 »
1
2
/ 2 页
下一页
返回列表
高级模式
B
Color
Image
Link
Quote
Code
Smilies
您需要登录后才可以回帖
登录
|
立即注册
本版积分规则
发表回复
回帖后跳转到最后一页
快速回复
返回顶部
返回列表