搜索
汉力达液压金币充值官方微信群液压资料下载
楼主: dragon韩

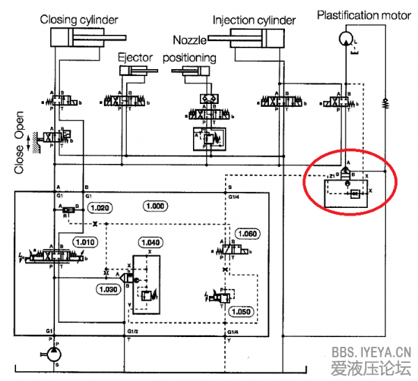
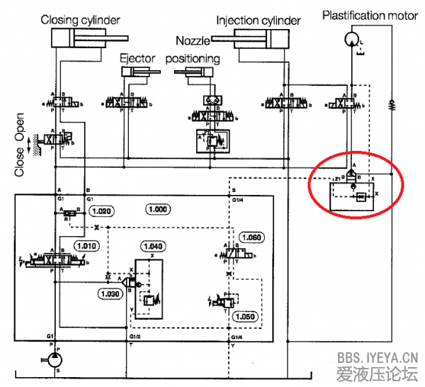
请帮我看一下这个油路有什么问题?

  [复制链接]
  • 打卡等级:初来乍到
  • 打卡总天数:30
  • 打卡总奖励:74
发表于 2013-7-2 16:56:32 | 显示全部楼层
楼主可按下图原理作改动,也可在盖板下加塞,然後把X口外接。
Normal open logic.png
回复

使用道具 举报

 楼主| 发表于 2013-7-2 16:59:31 | 显示全部楼层
游勇 发表于 2013-7-2 16:56
楼主可按下图原理作改动,也可在盖板下加塞,然後把X口外接。

哎呀,你这个也是作为注塑机的螺杆背压,跟我这个一样的,我也是从我们注塑机油路上截取一块来的,谢谢了,先看看。
回复

使用道具 举报

  • 打卡等级:初来乍到
  • 打卡总天数:30
  • 打卡总奖励:74
发表于 2013-7-2 17:46:55 | 显示全部楼层
也可试试这样改:
modify proposal.png
回复

使用道具 举报

 楼主| 发表于 2013-7-3 08:05:27 | 显示全部楼层
游勇 发表于 2013-7-2 17:46
也可试试这样改:

好的,这样感觉是肯定可以,我试试先,谢谢。
回复

使用道具 举报

发表于 2013-7-3 20:10:24 | 显示全部楼层
dragon韩 发表于 2013-7-2 08:06
那应该说-4bar的开启压力?这个阀没有控制压力的时候就是开启的,压力弹簧在阀芯下面。

个人建议,你去看看液压元件,了解一下逻辑阀的工作原理
回复

使用道具 举报

 楼主| 发表于 2013-7-4 11:43:11 | 显示全部楼层
ligud558 发表于 2013-7-3 20:10
个人建议,你去看看液压元件,了解一下逻辑阀的工作原理

我一般是看力士乐的样本的,工作原理上面都有,那请教下正确的说法是怎么样的?
回复

使用道具 举报

 楼主| 发表于 2013-7-4 16:57:30 | 显示全部楼层
游勇 发表于 2013-7-2 17:46
也可试试这样改:

今天试了一下游兄的这个方法,只是我直接把主阀里面4bar的弹簧拿掉了,然后调速阀换成了节流塞(直接装调速阀也不行,不知道为什么),现在可以起压了。
回复

使用道具 举报

发表于 2013-7-5 21:28:52 | 显示全部楼层
dragon韩 发表于 2013-7-4 16:57
今天试了一下游兄的这个方法,只是我直接把主阀里面4bar的弹簧拿掉了,然后调速阀换成了节流塞(直接装调 ...

那我想问哈你几个问题:1、你采用这种方案后,Y口还有油吗2、你逻辑阀弹簧腔的油液是从阻尼前引的还是阻尼后3、你采用那个调速阀有什么作用?谢谢
回复

使用道具 举报

发表于 2013-7-6 21:40:17 | 显示全部楼层
Y口有油流出 首先确定比例溢流阀有问题 要不就是阀芯密封不好  要不就是没得电 或者给定的信号太小
回复

使用道具 举报

 楼主| 发表于 2013-7-12 11:26:04 | 显示全部楼层
ligud558 发表于 2013-7-5 21:28
那我想问哈你几个问题:1、你采用这种方案后,Y口还有油吗2、你逻辑阀弹簧腔的油液是从阻尼前引的还是阻尼 ...

1,压力没达到设定压力是没有油的,2.阻尼后,3因为这个比例溢流阀最大流量是2.5L/min,调速阀是一升的,我也试过只用阻尼,也是可以的。
回复

使用道具 举报

您需要登录后才可以回帖 登录 | 立即注册

本版积分规则