设为首页
收藏本站
所有帖子
关于我们
联系我们
微信群
开启辅助访问
搜索
搜索
本版
用户
门户
Portal
资讯
液压资讯
观点
观点
产品
液压产品
技术
液压技术
合集
导读
Guide
下载
签到
金币
论坛
BBS
登录
立即注册
腾讯QQ
账号
自动登录
找回密码
密码
登录
立即注册
只需一步,快速开始
我的
日志
记录
收藏
勋章
任务
道具
动态
设置
退出
液压圈
»
论坛
›
液压系统
›
AMESim
›
用amesim仿真汽车液压abs建模主缸没有压力怎么么回事, ...
负载敏感资料下载
|
液压培训资料下载
|
液压样本下载
|
AMESim资料下载
|
力士乐资料下载
|
挖掘机资料下载
|
标准资料下载
|
多路阀资料下载
返回列表
查看:
5056
|
回复:
3
用amesim仿真汽车液压abs建模主缸没有压力怎么么回事,求大神请教
[复制链接]
淡の清香
淡の清香
当前离线
积分
6
注册时间
2013-6-10
最后登录
1970-1-1
IP卡
狗仔卡
发表于 2013-6-10 19:41:15
|
显示全部楼层
|
阅读模式
求教高手,非常着急
amesim汽车液压abs
,
汽车
相关帖子
.
萌新关于在AMESim建模过程中遇到的问题,求大佬帮忙
.
汽车空调换热器的仿真模拟
.
汽车起重机支腿的多路阀中位机能
.
求师傅分析份汽车起重机配装提升液压原理图。
.
汽车尾板液压图纸
.
弄了好几天了,汽车油气弹簧悬架仿真,选用热力学模型(thermal hydraulic),为什...
.
招聘汽车机电液一体化设计工程师
.
耐油液压管
.
汽车起重机制动器建模的参数设置
.
求助大神:AMEsim中的汽车滚动阻力系数怎么设置
回复
使用道具
举报
提升卡
置顶卡
变色卡
lingdu
lingdu
当前离线
积分
63
注册时间
2012-10-23
最后登录
1970-1-1
IP卡
狗仔卡
发表于 2013-6-29 10:34:28
|
显示全部楼层
你这是和SImulink联合仿真的吗?
回复
使用道具
举报
nlw3025224
nlw3025224
当前离线
积分
59
注册时间
2010-11-26
最后登录
1970-1-1
IP卡
狗仔卡
打卡等级:无名新人
打卡总天数:2
打卡总奖励:3
发表于 2013-7-2 19:42:47
|
显示全部楼层
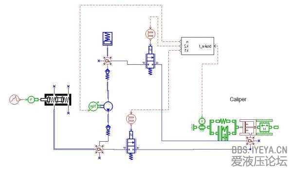
就给个模型图片,不知道你是如何控制的,无法得到原因啊。
建议你单独做下制动主缸模型的仿真,看下结果如何。
回复
使用道具
举报
woaixiatian
woaixiatian
当前离线
积分
2
注册时间
2022-4-27
最后登录
1970-1-1
IP卡
狗仔卡
发表于 2022-4-27 19:10:57
|
显示全部楼层
问题解决了吗
回复
使用道具
举报
返回列表
高级模式
B
Color
Image
Link
Quote
Code
Smilies
您需要登录后才可以回帖
登录
|
立即注册
本版积分规则
发表回复
回帖后跳转到最后一页
浏览过的版块
液压技术
工程机械
快速回复
返回顶部
返回列表