搜索
汉力达液压金币充值官方微信群液压资料下载
查看: 5340|回复: 5

AMESIm/SIMULINK联合仿真

[复制链接]
发表于 2013-8-15 15:32:15 | 显示全部楼层 |阅读模式
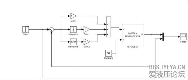
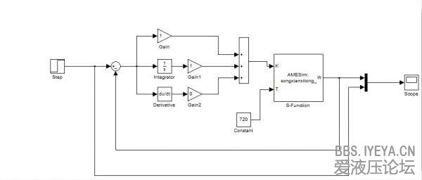
AMESim/SIMULINK联合仿真,建立了一个简单的PID,运行的时候慢的不正常,各位大神知道是啥原因吗? QQ图片20130815153208.jpg QQ图片20130815153312.jpg
发表于 2013-8-16 17:55:37 | 显示全部楼层
你采用的是simulink还是SimuCosim联合?步长是多少?液压系统慢的话,你可以做做线性分析,找到高频低阻尼的元件修改一下。试试.
回复

使用道具 举报

发表于 2013-8-16 21:21:15 | 显示全部楼层
如果是简单的PID ,可以在amesim中用信号库中的pid控制器搭建,然后看一下仿真速度是不是还是很慢或者说结果不正常。
如果结果正常,这就说明是接口的原因造成的。如果结果还是很慢,则说明是模型自身的原因
回复

使用道具 举报

 楼主| 发表于 2013-8-18 09:14:59 | 显示全部楼层
wangwen5955 发表于 2013-8-16 17:55
你采用的是simulink还是SimuCosim联合?步长是多少?液压系统慢的话,你可以做做线性分析,找到高频低阻尼的 ...

嗯,好的,我试试,谢啦
回复

使用道具 举报

  • 打卡等级:无名新人
  • 打卡总天数:1
  • 打卡总奖励:8
发表于 2013-12-15 12:23:54 | 显示全部楼层
楼主你好,请问你得联合仿真是用的哪个版本的软件,怎么设置的,可以分享一下个设置文档吗?我邮箱bflidanxin@126.com,谢谢!
回复

使用道具 举报

发表于 2014-1-16 19:56:00 | 显示全部楼层
danxinbfli 发表于 2013-12-15 12:23
楼主你好,请问你得联合仿真是用的哪个版本的软件,怎么设置的,可以分享一下个设置文档吗?我邮箱,谢谢!

同求楼主,那个版本  win8 64位 行不
回复

使用道具 举报

您需要登录后才可以回帖 登录 | 立即注册

本版积分规则