搜索
汉力达液压金币充值官方微信群液压资料下载
查看: 4511|回复: 8

AMEsim建模

[复制链接]
发表于 2014-4-21 10:47:35 | 显示全部楼层 |阅读模式
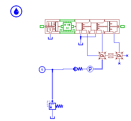
请问这个液压安全阀系统图中,单向阀后面的容腔放在这里是什么作用呢?在流量图中这个容腔的出口的流量怎么变成这样了呢? QQ截图20140421103425.png 3.png 1.png 2.png
  • 打卡等级:偶尔看看
  • 打卡总天数:92
  • 打卡总奖励:369
发表于 2014-4-21 11:08:44 | 显示全部楼层
当元件间不能忽略容积时就需要容积原件了,把那个容积元件去掉,用线连上应该就默认为管路模型了。
回复

使用道具 举报

  • 打卡等级:即来则安
  • 打卡总天数:186
  • 打卡总奖励:554
发表于 2014-4-21 14:14:32 | 显示全部楼层
容腔建立压力的过程
回复

使用道具 举报

 楼主| 发表于 2014-4-21 19:05:56 | 显示全部楼层
fkccc123 发表于 2014-4-21 14:14
容腔建立压力的过程

能具体说说吗?单向阀的流量过来后容腔前后的流量怎么变化这么大呢?或者说容腔前后的压力怎么变化这么大呢?
回复

使用道具 举报

 楼主| 发表于 2014-4-21 19:08:43 | 显示全部楼层
chenaicai1314 发表于 2014-4-21 11:08
当元件间不能忽略容积时就需要容积原件了,把那个容积元件去掉,用线连上应该就默认为管路模型了。

谢谢你的回答,那后面不是已经有可变容腔了吗?我试过了,把这个固定容腔去掉后更不合适了,你可以再想想办法吗?
回复

使用道具 举报

 楼主| 发表于 2014-4-21 19:12:53 | 显示全部楼层
fkccc123 发表于 2014-4-21 14:14
容腔建立压力的过程

谢谢你的回答,那你能具体说说这个过程吗?第二幅图是单向阀中流过的流量,图三是容腔入口的流量图,图一是容腔出口处的流量图,出口跟入口的流量怎么变化这么大呢?或者说压力变化怎么这么大呢?
回复

使用道具 举报

  • 打卡等级:即来则安
  • 打卡总天数:248
  • 打卡总奖励:1114
发表于 2014-4-21 22:58:58 | 显示全部楼层
请问用该软件能设置阀芯的开口节流槽大小么?
回复

使用道具 举报

  • 打卡等级:即来则安
  • 打卡总天数:248
  • 打卡总奖励:1114
发表于 2014-4-21 22:59:02 | 显示全部楼层
请问用该软件能设置阀芯的开口节流槽大小么?
回复

使用道具 举报

  • 打卡等级:偶尔看看
  • 打卡总天数:92
  • 打卡总奖励:369
发表于 2014-4-23 11:03:33 | 显示全部楼层
kmanly 发表于 2014-4-21 19:08
谢谢你的回答,那后面不是已经有可变容腔了吗?我试过了,把这个固定容腔去掉后更不合适了,你可以再想想 ...

去掉以后需要设置管道的相关参数,管径、长度什么的。
回复

使用道具 举报

您需要登录后才可以回帖 登录 | 立即注册

本版积分规则