搜索
金币充值液压资料下载官方微信群
查看: 5170|回复: 9

负载敏感泵模型一直得不到结果

[复制链接]
发表于 2014-9-28 17:27:43 | 显示全部楼层 |阅读模式
压力切断阀不起作用,出口压力和系统压力过大,请帮忙解决一下

负载敏感泵模型一直得不到结果

负载敏感泵模型一直得不到结果

LS1fa.rar

475.17 KB, 下载次数: 77

售价: 5 金钱  [记录]

负载敏感泵模型一直得不到结果

 楼主| 发表于 2014-9-28 17:29:22 | 显示全部楼层
再就是,F(x)该如何设置
回复

使用道具 举报

  • 打卡等级:初来乍到
  • 打卡总天数:30
  • 打卡总奖励:196
发表于 2014-9-29 08:30:17 | 显示全部楼层
我觉得先不要加负载~先把主泵的待命情况搞清楚~
回复

使用道具 举报

  • 打卡等级:常驻居民
  • 打卡总天数:365
  • 打卡总奖励:2062
发表于 2014-9-29 09:17:01 | 显示全部楼层
lz请把结构模型贴出来,大家分析一下AMESim建模对不对,帮你检查一下有没有考虑不周的地方,我给了一个帖子,关于具体问题的提问方法https://www.iyeya.cn/forum.php?mod=viewthread&tid=22367
回复

使用道具 举报

 楼主| 发表于 2014-9-29 09:25:14 | 显示全部楼层
醉乐清风 发表于 2014-9-29 09:17
lz请把结构模型贴出来,大家分析一下AMESim建模对不对,帮你检查一下有没有考虑不周的地方,我给了一个帖子 ...

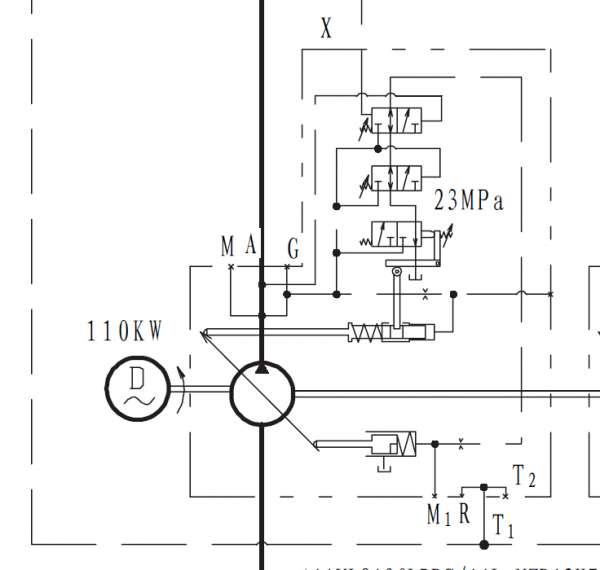
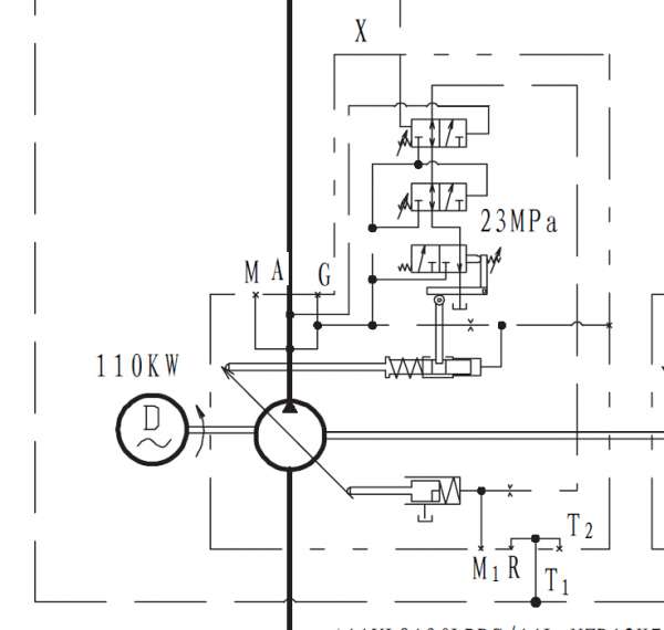
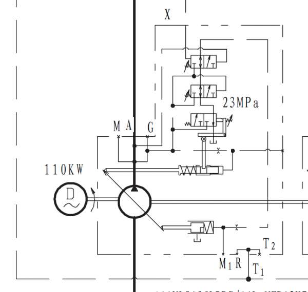
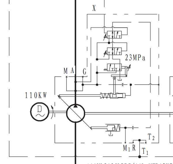
这个是泵的一个原理图
Q7W7UWAA4N4_1N002VKSR_C.jpg
回复

使用道具 举报

 楼主| 发表于 2014-9-29 09:26:44 | 显示全部楼层
whx-002 发表于 2014-9-29 08:30
我觉得先不要加负载~先把主泵的待命情况搞清楚~

泵的基本原理已经清楚了,但是一仿真就是不出效果
回复

使用道具 举报

  • 打卡等级:初来乍到
  • 打卡总天数:30
  • 打卡总奖励:196
发表于 2014-9-29 10:11:50 | 显示全部楼层
wangxinchao00 发表于 2014-9-29 09:26
泵的基本原理已经清楚了,但是一仿真就是不出效果

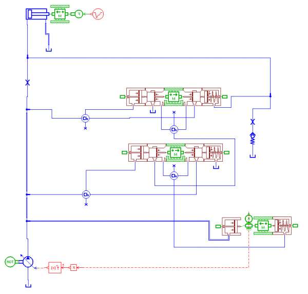
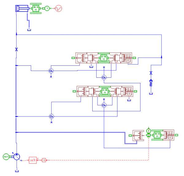
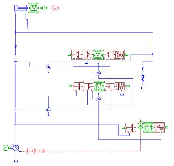
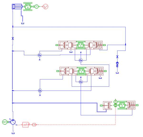
RTX截图未命名.jpg 这个部分是A11的变量缸么?我看原理图上左端应该回油箱。
ls口接的单向阀是什么作用?

回复

使用道具 举报

 楼主| 发表于 2014-9-29 11:13:05 | 显示全部楼层
whx-002 发表于 2014-9-29 10:11
这个部分是A11的变量缸么?我看原理图上左端应该回油箱。
ls口接的单向阀是什么作用?

对,是A11的;这一部分因为有一个恒功率阀,我没有建出来
回复

使用道具 举报

发表于 2014-10-13 20:33:44 | 显示全部楼层
都下载这么多了,免费提供一下嘛
回复

使用道具 举报

 楼主| 发表于 2014-10-13 23:21:22 | 显示全部楼层
andeykey 发表于 2014-10-13 20:33
都下载这么多了,免费提供一下嘛

提供什么呀?
回复

使用道具 举报

您需要登录后才可以回帖 登录 | 立即注册

本版积分规则