搜索
汉力达液压金币充值官方微信群液压资料下载
查看: 11488|回复: 13

AMESim软件强大的多体库诞生了,版本是R13

    [复制链接]
  • 打卡等级:常驻居民
  • 打卡总天数:365
  • 打卡总奖励:2062
发表于 2014-9-29 16:55:03 | 显示全部楼层 |阅读模式
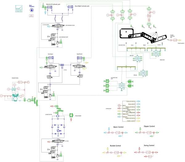
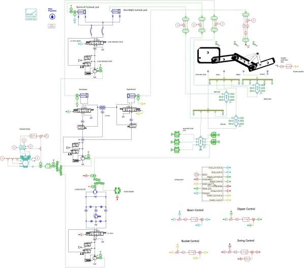
AMESim软件强大的多体库诞生了,版本是R13,大家可以看帮助里的实例自己学习一下,我想AMESim后续版本还是很强大的~~~有两个动画,大家下载了看看

AMESim软件强大的多体库诞生了,版本是R13

AMESim软件强大的多体库诞生了,版本是R13

AMESim软件强大的多体库诞生了,版本是R13

AMESim软件强大的多体库诞生了,版本是R13

AMESim软件强大的多体库诞生了,版本是R13

AMESim软件强大的多体库诞生了,版本是R13

VD.avi

1015 KB, 下载次数: 338

售价: 5 金钱  [记录]  [购买]

AMESim软件强大的多体库诞生了,版本是R13

Excavator_Animution.zip

2.98 MB, 下载次数: 501

售价: 6 金钱  [记录]

AMESim软件强大的多体库诞生了,版本是R13

  • 打卡等级:常驻居民
  • 打卡总天数:365
  • 打卡总奖励:2062
 楼主| 发表于 2014-9-29 16:56:27 | 显示全部楼层
一切皆有可能,参数化模式的多体,大家可以下载了学习学习
回复

使用道具 举报

  • 打卡等级:无名新人
  • 打卡总天数:1
  • 打卡总奖励:1
发表于 2014-9-29 18:46:43 | 显示全部楼层
版主,R13安装版的软件哪里可以下载啊?

点评

https://www.yeya.cn/forum.php?mod=viewthread&tid=22262&extra=page%3D1,网盘链接  详情 回复 发表于 2014-9-29 19:03
回复

使用道具 举报

  • 打卡等级:常驻居民
  • 打卡总天数:365
  • 打卡总奖励:2062
 楼主| 发表于 2014-9-29 19:03:01 | 显示全部楼层
烤肉拌饭1988 发表于 2014-9-29 18:46
版主,R13安装版的软件哪里可以下载啊?

https://www.iyeya.cn/forum.php?m ... &extra=page%3D1,网盘链接
回复

使用道具 举报

  • 打卡等级:伴坛终老
  • 打卡总天数:2422
  • 打卡总奖励:6520
发表于 2014-9-29 20:28:11 | 显示全部楼层
好的,感谢,下来试试
回复

使用道具 举报

  • 打卡等级:以坛为家
  • 打卡总天数:835
  • 打卡总奖励:2513
发表于 2014-9-29 21:50:16 | 显示全部楼层
资料好多啊,在哪个目录下啊

点评

13版的demo,帮助中的demo  详情 回复 发表于 2014-9-29 22:17
回复

使用道具 举报

  • 打卡等级:常驻居民
  • 打卡总天数:365
  • 打卡总奖励:2062
 楼主| 发表于 2014-9-29 22:17:28 | 显示全部楼层
fubq116 发表于 2014-9-29 21:50
资料好多啊,在哪个目录下啊

13版的demo,帮助中的demo
回复

使用道具 举报

  • 打卡等级:无名新人
  • 打卡总天数:27
  • 打卡总奖励:167
发表于 2014-9-30 08:13:58 | 显示全部楼层
不会多体库,值得学习一下
回复

使用道具 举报

  • 打卡等级:伴坛终老
  • 打卡总天数:2536
  • 打卡总奖励:6368
发表于 2014-9-30 08:21:38 | 显示全部楼层
干仿真的好神秘
回复

使用道具 举报

  • 打卡等级:伴坛终老
  • 打卡总天数:2166
  • 打卡总奖励:7684
发表于 2014-9-30 09:02:39 | 显示全部楼层
下载链接的R13是安装的吗?

点评

置顶帖子有网盘,网盘里有软件  详情 回复 发表于 2014-9-30 09:07
回复

使用道具 举报

您需要登录后才可以回帖 登录 | 立即注册

本版积分规则