搜索
汉力达液压金币充值官方微信群液压资料下载
查看: 16550|回复: 46

请教关于AMESim中系统控制的

[复制链接]
  • 打卡等级:无名新人
  • 打卡总天数:4
  • 打卡总奖励:33
发表于 2014-11-25 21:41:50 | 显示全部楼层 |阅读模式
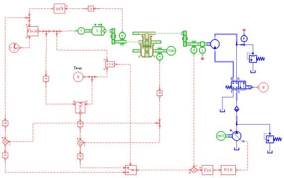
AMESim里面建模,系统的工作情况是这样的,负载转矩与转速及时间有关(类似正弦函数),转速高负载减小。想实现这样的控制,通过控制马达的转速来调节负载转矩。当负载转矩超过设定转矩时,通过控制改变的排量,最终改变马达转速。但又希望转速不是一直变化的,控制转速使最大负载转矩低于设定转矩后,保持转速不变。

系统图

系统图

请教关于AMESim中系统控制的

请教关于AMESim中系统控制的
  • 打卡等级:无名新人
  • 打卡总天数:4
  • 打卡总奖励:33
 楼主| 发表于 2014-11-25 21:44:14 | 显示全部楼层
里面的控制是我自己想的,但是这样的话,高于设定转矩后的转速是变化的,随着负载转矩变化
回复

使用道具 举报

  • 打卡等级:无名新人
  • 打卡总天数:5
  • 打卡总奖励:27
发表于 2014-11-26 09:34:03 | 显示全部楼层
不懂你的系统,但是看你包含了反馈控制,那理论上一定首先正确,然后仿真只是验证。先看控制方面的书吧
回复

使用道具 举报

  • 打卡等级:无名新人
  • 打卡总天数:10
  • 打卡总奖励:57
发表于 2014-11-29 00:06:43 | 显示全部楼层
感觉楼主的控制思路都没有描述清晰啊。首先转矩是跟负载及马达的转动惯量和角加速度有关。如果你想通过调节马达转速来调节负载转矩的话,应该是一个力伺服系统,让马达转速按一定梯度进行变化,反推回来就是泵按一定梯度进行排量的变化。
回复

使用道具 举报

  • 打卡等级:无名新人
  • 打卡总天数:5
  • 打卡总奖励:27
发表于 2014-11-29 16:40:17 | 显示全部楼层
还是你先买一本“液压控制系统”,不用看前面,看后边泵控系统就行,认真看好理论,然后建立系统。再然后,遇到问题上来问一下
回复

使用道具 举报

  • 打卡等级:无名新人
  • 打卡总天数:5
  • 打卡总奖励:27
发表于 2014-11-29 16:42:09 | 显示全部楼层
感觉你的液压系统是加载系统。若你打算加静载,现在的你画的,也不算合理。若加动载,你肯定错了
回复

使用道具 举报

  • 打卡等级:无名新人
  • 打卡总天数:4
  • 打卡总奖励:33
 楼主| 发表于 2014-12-1 09:52:59 | 显示全部楼层
dennispan 发表于 2014-11-29 00:06
感觉楼主的控制思路都没有描述清晰啊。首先转矩是跟负载及马达的转动惯量和角加速度有关。如果你想通过调节 ...

对的,是你说的这样,请问该怎么实现啊?
回复

使用道具 举报

  • 打卡等级:无名新人
  • 打卡总天数:4
  • 打卡总奖励:33
 楼主| 发表于 2014-12-1 09:54:51 | 显示全部楼层
wanghuanghe 发表于 2014-11-29 16:42
感觉你的液压系统是加载系统。若你打算加静载,现在的你画的,也不算合理。若加动载,你肯定错了

液压系统不是加载系统,是与连接行星齿轮齿圈的那个电机一样的,作为驱动,液压系统用来调速
回复

使用道具 举报

  • 打卡等级:无名新人
  • 打卡总天数:4
  • 打卡总奖励:33
 楼主| 发表于 2014-12-1 09:58:56 | 显示全部楼层
wanghuanghe 发表于 2014-11-26 09:34
不懂你的系统,但是看你包含了反馈控制,那理论上一定首先正确,然后仿真只是验证。先看控制方面的书吧

我的控制思路跟4楼说的一样,负载转矩大于设定的转矩值时,马达转速按一定梯度增大,直到负载转矩不大于设定的转矩值,然后马达保持此转速
回复

使用道具 举报

  • 打卡等级:无名新人
  • 打卡总天数:5
  • 打卡总奖励:27
发表于 2014-12-1 15:14:02 | 显示全部楼层
如果我没理解错,右边液压系统是“泵空马达速度系统”,这是个小系统,大系统是力矩伺服。先说你的液压小系统不太对,我正看常同立编《液压控制系统》,书第220页,有系统图,有方框图。这个论坛里有个PDF材料也行。
回复

使用道具 举报

您需要登录后才可以回帖 登录 | 立即注册

本版积分规则