搜索
汉力达液压金币充值官方微信群液压资料下载
查看: 15854|回复: 17

差动系统油缸前后压力的关系?

  [复制链接]
发表于 2015-1-29 16:32:54 | 显示全部楼层 |阅读模式
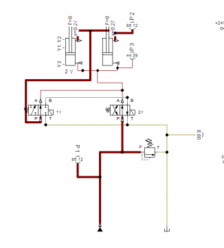
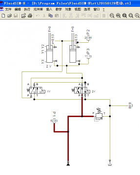
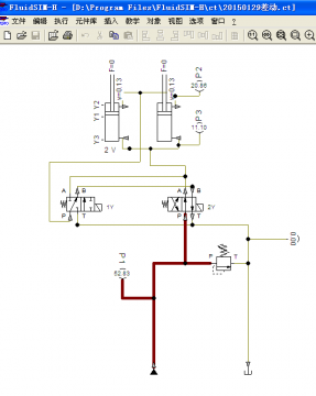
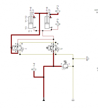
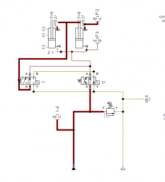
这两天在液压圈学习FIuidSIM软件,当模拟差动系统时出现了如图的问题。油缸差动前进时有杆腔的压力比无杆腔要大,正常前进时也出现这样的问题。
以前我一直以为油缸差动前进时,油缸两腔连通,应该是压力相等才是。
为什么会出现压力不同的情况呢,是不是模拟有错误。
另外附油缸参数设置图。请各位大侠多多发言,谢谢大家了!

差动系统油缸前后压力的关系?

差动系统油缸前后压力的关系?

差动系统油缸前后压力的关系?

差动系统油缸前后压力的关系?

差动系统油缸前后压力的关系?

差动系统油缸前后压力的关系?
  • 打卡等级:初来乍到
  • 打卡总天数:44
  • 打卡总奖励:323
发表于 2015-1-29 19:10:51 | 显示全部楼层
如不考虑两腔间管路的压力损失和油缸摩擦阻力,压力是相等的。因此,实际有杆腔压力要大于无杆腔。

补充内容 (2015-1-30 10:32):
差动时,如果油缸的摩擦力足够大,有可能无杆腔压力大于有杆腔。所以有感强压力大于无杆腔也不是绝对的。以上所谈是在无负载的情况。低速、有负载的时,无杆腔压力往往大于有杆腔。
回复

使用道具 举报

发表于 2015-1-29 19:47:20 | 显示全部楼层
  差动油缸两腔压力不相等,这样看来是因为在动作过程中,实际有杆腔里的油正被挤压力出来,而无杆腔则吸入从有杆腔挤过来油,两腔的压差导致了这种单边流动,那理论上什么时候压力相等,看来是在活塞杆静态的时候。
回复

使用道具 举报

发表于 2015-1-29 21:20:24 | 显示全部楼层
试着这样看吧,有杆流速大于无杠,伯努力已经决定了有杠大于无杠。
回复

使用道具 举报

发表于 2015-1-29 21:21:14 | 显示全部楼层
不要刻意把差动看特殊化,按普通系统去看
回复

使用道具 举报

  • 打卡等级:初来乍到
  • 打卡总天数:44
  • 打卡总奖励:323
发表于 2015-1-29 21:56:52 | 显示全部楼层
Ρ=S* ρ     Ρ—压力(N)   S—面积(m2)   p—压力(N/ m2)
我们现在说的“压力”是一个混用的概念。现在大多数情况下指的是p ,有时指的又是Ρ。雷天觉的《新编液压工程手册》里面也是这么混用的。字母表达是很清楚的,用汉字或语言表达经常会产生歧义。ρ以前教科书里面用的是“压强”称谓,不知什么时候就变成了“压力”。知者为知之,就是有时一不小心给弄混了。“压力”指的是p还是Ρ,往往要根据文字和语义背景去判断。为什么要改呢?

点评

液压教材,现在已经明确,液压中压力就是压强。  发表于 2015-1-30 23:06
回复

使用道具 举报

  • 打卡等级:无名新人
  • 打卡总天数:24
  • 打卡总奖励:174
发表于 2015-1-29 23:56:29 | 显示全部楼层
还有没太看明白。。
回复

使用道具 举报

  • 打卡等级:初来乍到
  • 打卡总天数:30
  • 打卡总奖励:74
发表于 2015-1-30 00:29:41 | 显示全部楼层
看来象连接在一起,但中间有管路,出口等会产生压差,但更重要是液压缸的面积比,会引至液压缸在均速运动时,有杆腔的压力比无杆腔高,更因为压差大,差动的效果才明显。
回复

使用道具 举报

 楼主| 发表于 2015-1-30 09:44:06 | 显示全部楼层
游勇 发表于 2015-1-30 00:29
看来象连接在一起,但中间有管路,出口等会产生压差,但更重要是液压缸的面积比,会引至液压缸在均速运动时 ...

只要确定这是正确的,那就好了,后续的问题我再自己琢磨。感谢游勇大哥的指导,
回复

使用道具 举报

  • 打卡等级:偶尔看看
  • 打卡总天数:66
  • 打卡总奖励:158
发表于 2015-1-30 13:17:30 | 显示全部楼层
只要系统能实现差动,有杆腔压力必然大于无杆腔(差值不论),不然液压油怎么会流向无杆腔?
回复

使用道具 举报

您需要登录后才可以回帖 登录 | 立即注册

本版积分规则