- 积分
- 430
- 注册时间
- 2013-12-24
- 最后登录
- 1970-1-1
- 打卡等级:无名新人
- 打卡总天数:1
- 打卡总奖励:8
|
我不是一个谦虚的人,这是我的坏毛病,大家别喷我啊!
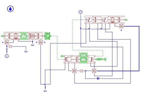
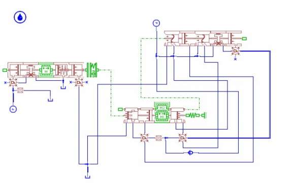
CINDY 的平衡阀大家比较熟知,市场上取名为“流量控制型”平衡阀,把其他的归类为“压力控制型”,比如SUN,布赫资料下方的两个应用举例,看后大家有何想法?其实,我个人认为和派克的 FAPC 其实异曲同工,原因:
1,座阀....................保压,零泄漏,负载保持
2,负载下降的速度,只和阀的“开口”有关系,不随着负载变化而变化,所以他们都是“流量控制型”
3,区别在于 FAPC 把电比例做进了阀芯里,形成整体,CINDY 可以 机 / 电 / 外控 组合选择
以往的难度在于,有压力补偿的流量阀,由于是滑阀阀芯,不能保持负载,能保持负载的 2位2通 座阀比例阀 没有“零泄漏的压力补偿器”与之配套使用,故而下降速度不稳定,受负载变化影响!
而 FAPC 和 CINDY 则在阀芯上都做到了“座阀结构,保持负载”,都有一个与座阀阀芯相配套的“零泄漏的压力补偿器”!
|
-
由派克 FAPC 联想对比到 BUCHER 的 CINDY 平衡阀
-
由派克 FAPC 联想对比到 BUCHER 的 CINDY 平衡阀
-
由派克 FAPC 联想对比到 BUCHER 的 CINDY 平衡阀
|