搜索
汉力达液压金币充值官方微信群液压资料下载
12
返回列表 发新帖
楼主: 肖魂

[图纸] 新手学习看图,请大神指教!

[复制链接]
  • 打卡等级:无名新人
  • 打卡总天数:2
  • 打卡总奖励:12
 楼主| 发表于 2015-4-19 10:52:30 | 显示全部楼层
本帖最后由 肖魂 于 2015-4-19 11:43 编辑

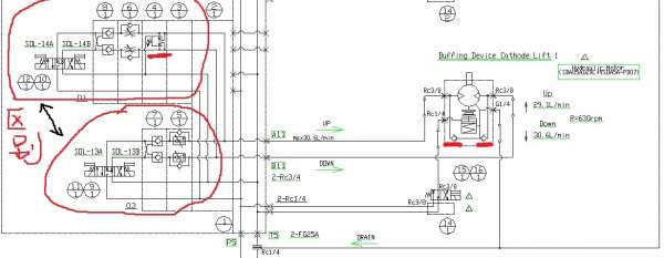
大神,这组图又应该怎么理解呢?是通过上面的双向溢流阀调节系统速度达到高低速切换吗?另外,右边的带制动器的液压马达下面的两个单向阀有什么作用啊?我看没有什么时候会有油通过单向阀啊?谢谢@scgbb

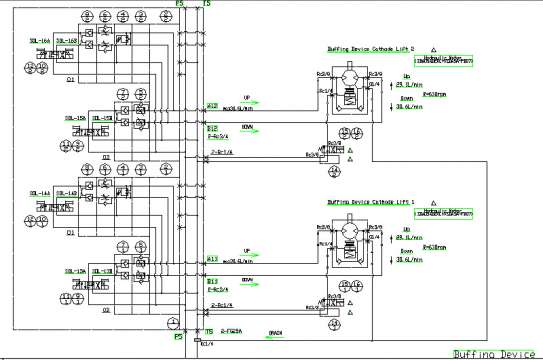
总图

总图

一个回路

一个回路
回复

使用道具 举报

  • 打卡等级:无名新人
  • 打卡总天数:2
  • 打卡总奖励:12
 楼主| 发表于 2015-4-19 11:58:38 | 显示全部楼层
大神,还想请教你一下,请问:1.这张图上的制动液压马达下面有两个单向阀,小弟看图发现貌似这两个单向阀是没有油液通过的。这样设计有何作用?2.画红圈的两组控制有何不同?为什么要两组?是为了获得高低速控制吗?@scgbb

总图

总图

疑问图

疑问图
回复

使用道具 举报

  • 打卡等级:无名新人
  • 打卡总天数:14
  • 打卡总奖励:14
发表于 2015-4-19 12:34:14 | 显示全部楼层
肖魂 发表于 2015-4-19 10:47
大神,这套控制图实际的机器我没有见过,我可以不可以吧下面的带有节流效果的换向阀看成小流量,低速的呢 ...

可以
回复

使用道具 举报

  • 打卡等级:即来则安
  • 打卡总天数:236
  • 打卡总奖励:1098
发表于 2015-4-19 12:38:28 | 显示全部楼层
下面那组是起缓冲作用的.
回复

使用道具 举报

  • 打卡等级:无名新人
  • 打卡总天数:2
  • 打卡总奖励:12
 楼主| 发表于 2015-4-21 20:57:12 | 显示全部楼层

非常感谢大神的不断指点
回复

使用道具 举报

  • 打卡等级:无名新人
  • 打卡总天数:2
  • 打卡总奖励:12
 楼主| 发表于 2015-4-21 21:00:23 | 显示全部楼层
18665486806 发表于 2015-4-19 12:38
下面那组是起缓冲作用的.

请问是怎么一个缓冲作用的?谢谢
回复

使用道具 举报

  • 打卡等级:即来则安
  • 打卡总天数:236
  • 打卡总奖励:1098
发表于 2015-4-22 13:15:16 | 显示全部楼层
当油缸推出或回程时,带阻尼的那组先工作,而后另一组再工作.而油缸需要停止的不带阻尼的先断电.从而起到慢启动慢停止的作用,减少油缸的冲击.
回复

使用道具 举报

  • 打卡等级:无名新人
  • 打卡总天数:14
  • 打卡总奖励:14
发表于 2015-4-23 18:26:18 | 显示全部楼层
肖魂 发表于 2015-4-19 11:58
大神,还想请教你一下,请问:1.这张图上的制动液压马达下面有两个单向阀,小弟看图发现貌似这两个单向阀是 ...

工程机械上的马达常用方式,且2个单向阀已经集成在马达上了,马达出厂自带
回复

使用道具 举报

  • 打卡等级:无名新人
  • 打卡总天数:2
  • 打卡总奖励:12
 楼主| 发表于 2015-4-23 19:29:19 | 显示全部楼层
scgbb 发表于 2015-4-23 18:26
工程机械上的马达常用方式,且2个单向阀已经集成在马达上了,马达出厂自带

ok,谢了
回复

使用道具 举报

您需要登录后才可以回帖 登录 | 立即注册

本版积分规则