搜索
汉力达液压金币充值官方微信群液压资料下载
楼主: 暖风

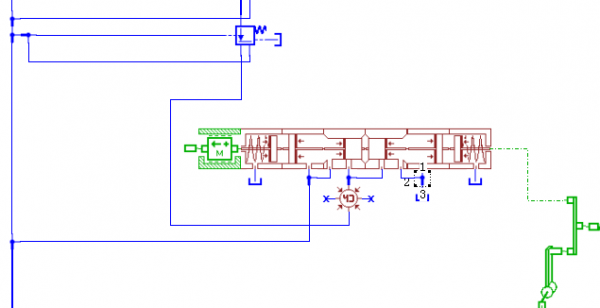
[模型] 自己制作的经简化的A11VLO260LRDS泵仿真模型

    [复制链接]
  • 打卡等级:无名新人
  • 打卡总天数:4
  • 打卡总奖励:31
发表于 2015-7-21 17:20:21 | 显示全部楼层
暖风 发表于 2015-5-7 21:22
邮箱?我发给你

能发我一份不,下载都显示在计算中383987471@qq.com
回复

使用道具 举报

发表于 2015-8-6 11:24:38 | 显示全部楼层
楼主,您好!我下载仿真报错,分析了一下感觉是下面HCD建模的地方有点问题 111.PNG

有没有运行成功的,请教一下,恒功率曲线调出来了吗?
回复

使用道具 举报

 楼主| 发表于 2015-8-6 13:59:50 | 显示全部楼层
shidou08 发表于 2015-8-6 11:24
楼主,您好!我下载仿真报错,分析了一下感觉是下面HCD建模的地方有点问题

有没有运行成功的,请教一下 ...

晚上看吧
你再检查下,这个曲线是能出来的。
回复

使用道具 举报

  • 打卡等级:无名新人
  • 打卡总天数:11
  • 打卡总奖励:46
发表于 2016-4-4 20:49:09 | 显示全部楼层
楼主无私,共同学习进步
回复

使用道具 举报

  • 打卡等级:无名新人
  • 打卡总天数:8
  • 打卡总奖励:52
发表于 2016-4-6 17:46:09 | 显示全部楼层
大家有什么想法可以一起讨论,共同提高。
回复

使用道具 举报

发表于 2016-4-7 11:01:57 | 显示全部楼层
感谢版主分享,初学者的福音!!!!!
回复

使用道具 举报

发表于 2016-6-8 11:41:23 | 显示全部楼层
不错啊。我昨天又把以前做的a11v恒功率泵仿真模型翻出来整理了下。
改好了我也上传论坛。
回复

使用道具 举报

  • 打卡等级:无名新人
  • 打卡总天数:1
  • 打卡总奖励:5
发表于 2016-6-19 14:54:04 | 显示全部楼层
感谢版主分享,初学者佩服
回复

使用道具 举报

发表于 2016-6-20 05:39:47 | 显示全部楼层
学习了,谢谢,自己也做以下
回复

使用道具 举报

  • 打卡等级:偶尔看看
  • 打卡总天数:73
  • 打卡总奖励:255
发表于 2016-7-7 13:42:45 | 显示全部楼层
感谢撸主为论坛做的贡献,后续我也发布个冷却系统的建模
回复

使用道具 举报

您需要登录后才可以回帖 登录 | 立即注册

本版积分规则