搜索
汉力达液压金币充值官方微信群液压资料下载
查看: 21417|回复: 28

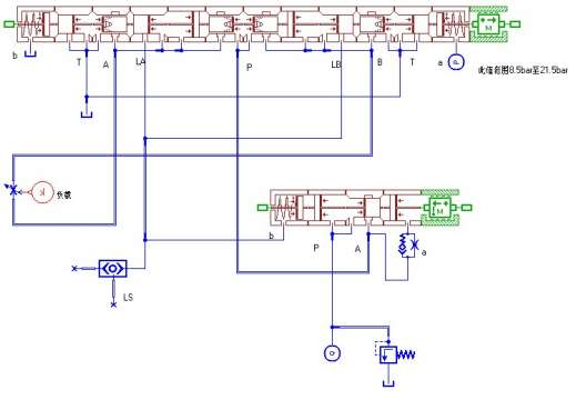
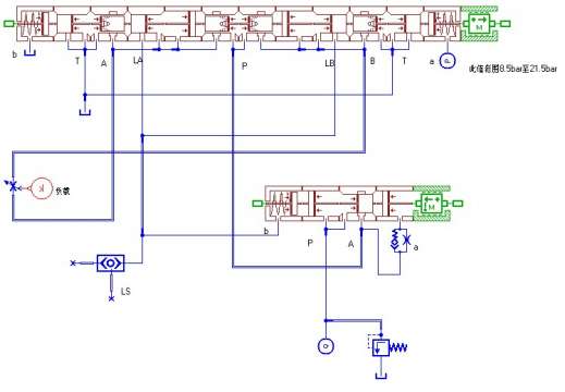
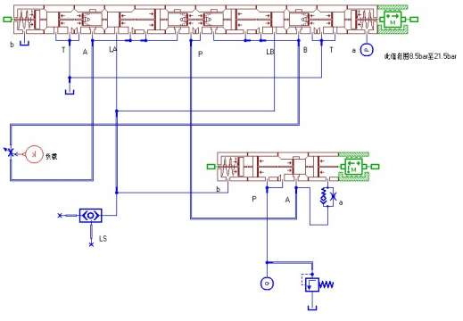
自己制作的力士乐M4-12负载敏感阀精细模型,附录计算过程

    [复制链接]
发表于 2015-5-13 08:09:24 | 显示全部楼层 |阅读模式
本帖最后由 暖风 于 2015-5-13 08:44 编辑

请用R14版本软件。
用一天时间制作的详细M4-12模型,且附录了M4-12阀的计算表格(表格中缺少节流口的参数)。
液控型,J型机能。
执行器侧最大通流200L/min,与样本的130L/min不同。若需要,可自己根据表格重新计算参数(修改P至A或B的节流口,将通流面积降低)。

自己制作的力士乐M4-12负载敏感阀建模及计算

自己制作的力士乐M4-12负载敏感阀建模及计算

M412CONTROLBLOCK.rar

764.38 KB, 下载次数: 546

售价: 5 金钱  [记录]

自己制作的力士乐M4-12负载敏感阀建模及计算

M4阀参数计算.rar

153.33 KB, 下载次数: 535

售价: 5 金钱  [记录]

自己制作的力士乐M4-12负载敏感阀建模及计算

评分

参与人数 1金钱 +1 收起 理由
菟兔子 + 1 很给力!

查看全部评分

  • 打卡等级:常驻居民
  • 打卡总天数:541
  • 打卡总奖励:2610
发表于 2015-5-13 08:15:07 | 显示全部楼层
这个必须要给楼主点赞
回复

使用道具 举报

 楼主| 发表于 2015-5-13 08:29:12 | 显示全部楼层
模型其实还有问题,执行机构侧最大流量应为130L,而我故意弄成了200L,但只要能明白我制作的表格,可自己修改过来。
回复

使用道具 举报

  • 打卡等级:初来乍到
  • 打卡总天数:32
  • 打卡总奖励:193
发表于 2015-5-23 12:45:14 | 显示全部楼层
厉害 在哪里就职
回复

使用道具 举报

  • 打卡等级:即来则安
  • 打卡总天数:277
  • 打卡总奖励:1787
发表于 2016-3-8 22:35:27 | 显示全部楼层
学习一下,谢谢楼主提供!
回复

使用道具 举报

发表于 2016-3-9 21:05:44 | 显示全部楼层
大神,收下我的膝盖
回复

使用道具 举报

  • 打卡等级:无名新人
  • 打卡总天数:23
  • 打卡总奖励:173
发表于 2016-3-16 11:37:17 | 显示全部楼层
模型打不开,怎么回事。
回复

使用道具 举报

  • 打卡等级:无名新人
  • 打卡总天数:1
  • 打卡总奖励:4
发表于 2016-3-20 16:28:57 | 显示全部楼层
谢谢了,如果有多级液压缸的模型就更好了
回复

使用道具 举报

  • 打卡等级:无名新人
  • 打卡总天数:1
  • 打卡总奖励:5
发表于 2016-6-19 14:57:54 | 显示全部楼层
楼主太牛逼,向楼主同志学习!!!!!
回复

使用道具 举报

  • 打卡等级:偶尔看看
  • 打卡总天数:73
  • 打卡总奖励:255
发表于 2016-7-7 13:40:05 | 显示全部楼层
这个要给撸主点赞,大家好好钻研撸主这个模型,了解每个参数是如何设置的,学习这个软件
回复

使用道具 举报

您需要登录后才可以回帖 登录 | 立即注册

本版积分规则