搜索
汉力达液压金币充值官方微信群液压资料下载
查看: 10049|回复: 8

AMESim仿真出来流量为何为负

[复制链接]
  • 打卡等级:即来则安
  • 打卡总天数:224
  • 打卡总奖励:619
发表于 2016-10-16 16:34:27 | 显示全部楼层 |阅读模式
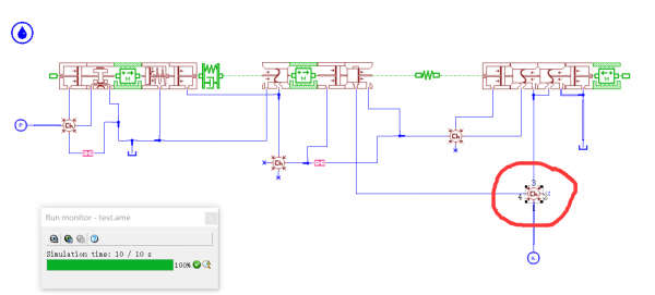
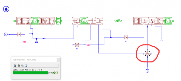
这是我画的一个平衡阀,仿真出来后,观察右边容腔油口3的流量,发现其流量为何起始为负?然后接近于0?请教各位分析一下我错在哪里了?

AMESim仿真出来流量为何为负

AMESim仿真出来流量为何为负

AMESim仿真出来流量为何为负

AMESim仿真出来流量为何为负
  • 打卡等级:偶尔看看
  • 打卡总天数:81
  • 打卡总奖励:252
发表于 2016-10-17 09:00:21 | 显示全部楼层
负表示方向与你想要的相反
回复

使用道具 举报

  • 打卡等级:即来则安
  • 打卡总天数:224
  • 打卡总奖励:619
 楼主| 发表于 2016-10-17 17:18:16 | 显示全部楼层
15852911786 发表于 2016-10-17 09:00
负表示方向与你想要的相反

谢谢你的回答,我看了容腔3的外部变量的方向,发现这是由于出口3的正方向与实际流量相反造成,请问有办法使出口3的方向设置成与流量方向同向吗?

Y]`HK5E3X6HP$NZ}VHE`320.png
回复

使用道具 举报

  • 打卡等级:偶尔看看
  • 打卡总天数:81
  • 打卡总奖励:252
发表于 2016-10-17 18:42:48 | 显示全部楼层
你的目的是不是想让图像为正。可以通过后处理解决。这仅仅是改图像。如果你想从原理改变。那你得分析模型。还有油口3的正负,说明什么,你想让油口3为正有什么根据。
回复

使用道具 举报

  • 打卡等级:即来则安
  • 打卡总天数:224
  • 打卡总奖励:619
 楼主| 发表于 2016-10-17 21:18:57 | 显示全部楼层
15852911786 发表于 2016-10-17 18:42
你的目的是不是想让图像为正。可以通过后处理解决。这仅仅是改图像。如果你想从原理改变。那你得分析模型。 ...

是的,我想让3口的流量图为正,虽然能直接从1口看到,当我想有没有办法从子模型上下手,将3口的正方向(这个腔的四个油口的正方向都是指向腔内)改变?
回复

使用道具 举报

  • 打卡等级:偶尔看看
  • 打卡总天数:81
  • 打卡总奖励:252
发表于 2016-10-18 08:58:54 | 显示全部楼层
我会用后处理,使图像变成正的。在仿真模式下。将你需要画图的参量鼠标拖到后处理栏。再新建一个参量。使新建参量等于负的原先参量。在绘制图片,就得到正的图线了。至于其他模式更改图像。你得自己琢磨。
回复

使用道具 举报

发表于 2016-10-29 13:02:28 | 显示全部楼层
在Amesim中箭头部件表示这输入和输出,而且还表示这变量的正方向,变量数值为负号说明液压油的流动方向跟正方向是相反的。
回复

使用道具 举报

  • 打卡等级:无名新人
  • 打卡总天数:9
  • 打卡总奖励:31
发表于 2018-3-21 15:50:46 | 显示全部楼层
输出流量的原因所以小于0
回复

使用道具 举报

  • 打卡等级:无名新人
  • 打卡总天数:2
  • 打卡总奖励:2
发表于 2025-4-10 19:17:46 | 显示全部楼层
只是方向罢了
回复

使用道具 举报

您需要登录后才可以回帖 登录 | 立即注册

本版积分规则