搜索
汉力达液压金币充值官方微信群液压资料下载
查看: 5167|回复: 1

关于比例方向阀中的压力补偿问题!求大神们解答

[复制链接]
  • 打卡等级:无名新人
  • 打卡总天数:1
  • 打卡总奖励:4
发表于 2016-11-4 19:36:02 | 显示全部楼层 |阅读模式
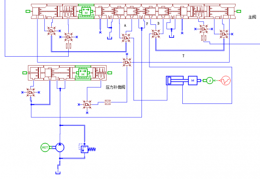
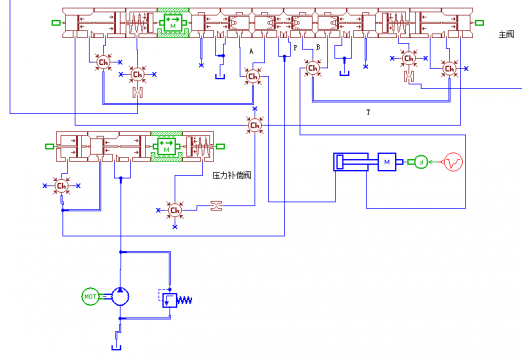
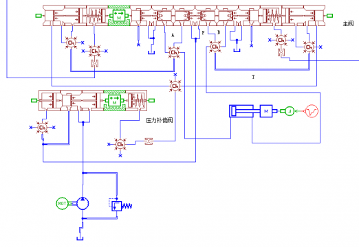
我是要建立一个先导式的比例方向阀,先导阀已满足:输出压力随着信号而线性增加。先导阀的输出压力作用在主阀的两端,主阀靠压力差移动,主阀的开度也随信号而线性增加。则根据节流公式知,在阀压降一定下,阀的输出流量与开度是线性关系的。所以,我现在是想实现,在阀压降一定下,主阀的输出流量也是线性增加的。怎么保持阀压降一定呢?我是靠的一个压力补偿器。但是根据我的模型仿真得到的结果不是我想要的。改了好几天也没调好。模型图如下,希望各位大神帮忙纠正呀!!!

关于比例方向阀中的压力补偿问题!求大神们解答

关于比例方向阀中的压力补偿问题!求大神们解答
  • 打卡等级:初来乍到
  • 打卡总天数:53
  • 打卡总奖励:163
发表于 2016-11-8 09:07:50 | 显示全部楼层
好高端,跟楼主学习了
回复

使用道具 举报

您需要登录后才可以回帖 登录 | 立即注册

本版积分规则