搜索
汉力达液压金币充值官方微信群液压资料下载
查看: 10384|回复: 21

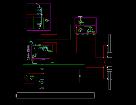
讨论一下,型号OLS/160-152B1005的优先阀用在下面系统中

[复制链接]
  • 打卡等级:无名新人
  • 打卡总天数:4
  • 打卡总奖励:13
发表于 2016-12-21 09:15:24 | 显示全部楼层 |阅读模式
本帖最后由 ftl04242 于 2016-12-21 09:23 编辑

请教你一下,型号OLS/160-152B1005的优先阀用在下面系统中,有如下几个疑问   1.用的是定量泵,这优先阀可不可以用在定量泵系统中?
2.转向时。当转向器输入的流量小于泵的输出流量时,多余的流量是从溢流阀泄走,还是会从EF口泄走?


讨论一下,型号OLS/160-152B1005的优先阀用在下面系统中

讨论一下,型号OLS/160-152B1005的优先阀用在下面系统中
发表于 2016-12-21 09:59:28 | 显示全部楼层
看图,似乎是动态负载传感无反应组合阀转向器,怎么用了静态信号优先阀呢?1、优先阀可用于定量泵系统中;2、多余油当然是从EF油路走了,但保持CF油路有油
回复

使用道具 举报

  • 打卡等级:偶尔看看
  • 打卡总天数:99
  • 打卡总奖励:105
发表于 2016-12-21 10:49:56 | 显示全部楼层
你这是铰接式翻斗车
回复

使用道具 举报

  • 打卡等级:偶尔看看
  • 打卡总天数:99
  • 打卡总奖励:105
发表于 2016-12-21 10:52:13 | 显示全部楼层
建议你选用负载敏感型转向器,你这个优先发既可以定量泵也可以变量泵,你们那个公司啊这个好像是煤矿底下料车啊,但是没做刹车系统啊
回复

使用道具 举报

  • 打卡等级:偶尔看看
  • 打卡总天数:99
  • 打卡总奖励:105
发表于 2016-12-21 10:53:54 | 显示全部楼层
你用负载敏感转向器和优先阀就不会纠结多余油从哪走了
回复

使用道具 举报

  • 打卡等级:无名新人
  • 打卡总天数:4
  • 打卡总奖励:13
 楼主| 发表于 2016-12-21 11:39:02 | 显示全部楼层
液压行走 发表于 2016-12-21 09:59
看图,似乎是动态负载传感无反应组合阀转向器,怎么用了静态信号优先阀呢?1、优先阀可用于定量泵系统中;2 ...

优先阀是不能换的,那是库存的东西,是不是转向器用成表静态的(转向器P口与T相连的),请教一下静态与动态有哪些方面的不同,用这动态的会有什么影响
回复

使用道具 举报

  • 打卡等级:无名新人
  • 打卡总天数:4
  • 打卡总奖励:13
 楼主| 发表于 2016-12-21 11:39:41 | 显示全部楼层
﹏3、哖后° 发表于 2016-12-21 10:49
你这是铰接式翻斗车

不是的,但差不多了,
回复

使用道具 举报

  • 打卡等级:无名新人
  • 打卡总天数:4
  • 打卡总奖励:13
 楼主| 发表于 2016-12-21 11:40:39 | 显示全部楼层
﹏3、哖后° 发表于 2016-12-21 10:52
建议你选用负载敏感型转向器,你这个优先发既可以定量泵也可以变量泵,你们那个公司啊这个好像是煤矿底下料 ...

不是矿用的,刹车用的气刹
回复

使用道具 举报

  • 打卡等级:无名新人
  • 打卡总天数:4
  • 打卡总奖励:13
 楼主| 发表于 2016-12-21 11:41:34 | 显示全部楼层
﹏3、哖后° 发表于 2016-12-21 10:53
你用负载敏感转向器和优先阀就不会纠结多余油从哪走了

用个定量的成本会低点,
回复

使用道具 举报

发表于 2016-12-21 12:28:25 来自手机 | 显示全部楼层
我觉得原理有点问题,这个优先阀只是个压力补偿器,真正调节流量阀呢?
回复

使用道具 举报

您需要登录后才可以回帖 登录 | 立即注册

本版积分规则