搜索
汉力达液压金币充值官方微信群液压资料下载
查看: 4462|回复: 2

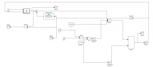
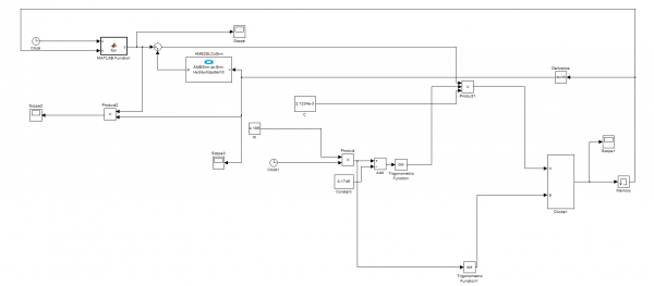
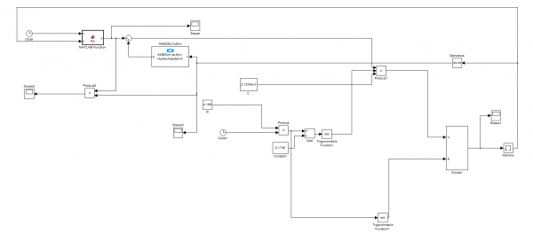
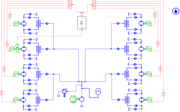
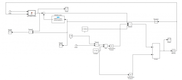
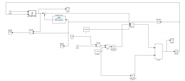
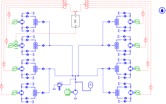
amesim与simulink联合仿真出现错误:Error in 'test2/AME2SLCoSim/S-Function' whi...

[复制链接]
发表于 2017-2-12 10:36:00 | 显示全部楼层 |阅读模式
求哪位大神帮我解答一下。谢谢

amesim与simulink联合仿真出现错误:Error in 'test2/AME2SLCoSim/S-Function' whi...

amesim与simulink联合仿真出现错误:Error in 'test2/AME2SLCoSim/S-Function' whi...

amesim与simulink联合仿真出现错误:Error in 'test2/AME2SLCoSim/S-Function' whi...

amesim与simulink联合仿真出现错误:Error in 'test2/AME2SLCoSim/S-Function' whi...

amesim与simulink联合仿真出现错误:Error in 'test2/AME2SLCoSim/S-Function' whi...

amesim与simulink联合仿真出现错误:Error in 'test2/AME2SLCoSim/S-Function' whi...
 楼主| 发表于 2017-2-12 10:37:57 | 显示全部楼层
有人能帮帮忙吗?
回复

使用道具 举报

发表于 2017-2-13 20:18:12 | 显示全部楼层
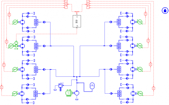
目前从你提高的条件中无法具体判断到底哪个地方的原因,首先你先分别试一下两个模型单独仿真是否能够正常运行,如果分别能够正常运行,然后在进行联合仿真,联合仿真时先保证Amesim模型是完整的,然后simulink模型从简到难 一点一点试。
回复

使用道具 举报

您需要登录后才可以回帖 登录 | 立即注册

本版积分规则