搜索
汉力达液压金币充值官方微信群液压资料下载
查看: 14406|回复: 3

amesim压力传感器为0

[复制链接]
发表于 2017-2-26 12:28:59 | 显示全部楼层 |阅读模式
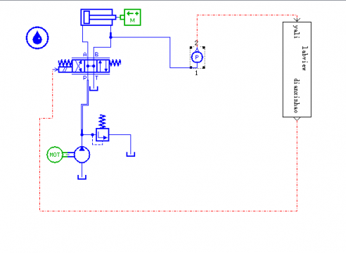
如图连接  测出来都是0   是我连接错误还是我联合仿真上出错了?

amesim压力传感器为0

amesim压力传感器为0
  • 打卡等级:无名新人
  • 打卡总天数:5
  • 打卡总奖励:11
发表于 2017-2-27 10:55:06 | 显示全部楼层
请问最右边的是你自己设计的超级元件吗,我在库里没找到啊
回复

使用道具 举报

 楼主| 发表于 2017-3-1 19:13:22 | 显示全部楼层
innerfree 发表于 2017-2-27 10:55
请问最右边的是你自己设计的超级元件吗,我在库里没找到啊

那是LABVIEW接口
回复

使用道具 举报

发表于 2017-3-3 13:40:00 | 显示全部楼层
首先要看一下你的系统中电磁阀到底动作了没有,如果你的labview输出信号为0 那么相当于电磁阀没有动作的,因此液压缸也不会动作,压力传感器信号自然为0 建议你先给电磁阀一个开关信号,然后看看压力传感器数值
回复

使用道具 举报

您需要登录后才可以回帖 登录 | 立即注册

本版积分规则