搜索
汉力达液压金币充值官方微信群液压资料下载
查看: 3395|回复: 25

风力发电液压站 不保压 求助液压维修大佬 有偿求教!

  [复制链接]
  • 打卡等级:无名新人
  • 打卡总天数:1
  • 打卡总奖励:1
发表于 2023-9-9 17:02:40 | 显示全部楼层 |阅读模式
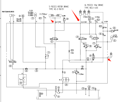
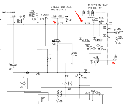
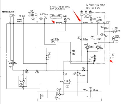
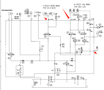
一共 4个油口  YB   RB   LD  D   ,YB是偏航刹车, RB主轴刹车 ,LD 偏航刹车漏油检测,D主轴插销。 正常 15号电磁阀得电后正常保压, 现在状态 15号阀得电 泄压特别快。 21号阀得电 也是泄压特别快, 改检查得都检测过了,单向阀 ,换向阀 都是好的,  而且测试中 有 1 -2次 保压没问题,大多数都是保不住。  本人电话  17292322781  同V
原理图.png

HY-510.0017Z液压原理图.pdf

56.17 KB, 下载次数: 126

  • 打卡等级:无名新人
  • 打卡总天数:13
  • 打卡总奖励:13
发表于 2023-9-11 08:59:40 | 显示全部楼层
偏航刹车的单作用缸出问题了!
回复

使用道具 举报

  • 打卡等级:即来则安
  • 打卡总天数:218
  • 打卡总奖励:239
发表于 2023-9-11 10:26:06 | 显示全部楼层
最好是详细描述一下动作顺序及故障现象,有利于分析。
回复

使用道具 举报

  • 打卡等级:以坛为家
  • 打卡总天数:761
  • 打卡总奖励:1629
发表于 2023-9-11 11:03:42 | 显示全部楼层
“ 本人电话  17292322781  同V ”     1,这个电话是空号     2,  15号电磁阀你是不是选了2位3通电磁阀,二通电磁阀通电不应该泄油   3, 21号电磁阀通电泄油是符合油路图的
回复

使用道具 举报

  • 打卡等级:以坛为家
  • 打卡总天数:761
  • 打卡总奖励:1629
发表于 2023-9-11 11:15:08 | 显示全部楼层
17号溢流阀设置25bar可以理解为最低保压压力25bar
回复

使用道具 举报

  • 打卡等级:即来则安
  • 打卡总天数:212
  • 打卡总奖励:930
发表于 2023-9-11 21:10:19 | 显示全部楼层
查查15的线圈电压,把15和17 换个新的,先换15试试
回复

使用道具 举报

  • 打卡等级:以坛为家
  • 打卡总天数:785
  • 打卡总奖励:1324
发表于 2023-9-12 08:13:51 | 显示全部楼层
有时能保住,说明系统的元件应该没问题。故障可能是序号15换向阀有问题,有异物,阀芯没有到位拆下来清洗一下,或者换新的
回复

使用道具 举报

  • 打卡等级:以坛为家
  • 打卡总天数:762
  • 打卡总奖励:863
发表于 2023-9-12 08:33:57 | 显示全部楼层
方便说一下 你那2个二位三通阀的选型吗 什么牌子的?
回复

使用道具 举报

  • 打卡等级:以坛为家
  • 打卡总天数:694
  • 打卡总奖励:1109
发表于 2023-9-12 09:15:28 | 显示全部楼层
刹车保压时15阀得电,此时21不得电
如果泄压,可能为15未工作到位,检查15供电电路。
回复

使用道具 举报

  • 打卡等级:以坛为家
  • 打卡总天数:694
  • 打卡总奖励:1109
发表于 2023-9-12 09:49:49 来自手机 | 显示全部楼层
重刹车时15得电,21不得电,系统高压刹车。
不保压,检查15阀,检查其电路,检查刹车油缸。
不刹车时21得电,15不得电,刹车很轻。

求助问题,后面需要说明后面情况,不然,没人没人回答了
回复

使用道具 举报

您需要登录后才可以回帖 登录 | 立即注册

本版积分规则