搜索
汉力达液压金币充值官方微信群液压资料下载
查看: 12290|回复: 12

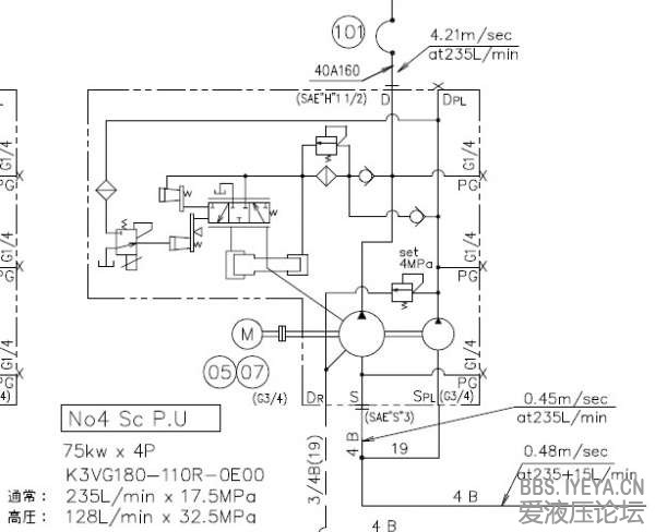
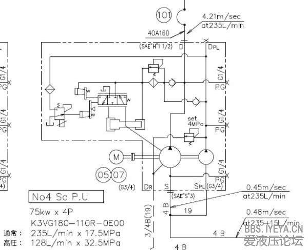
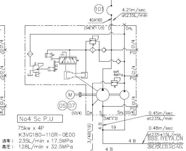
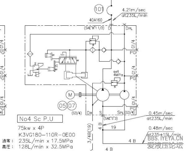
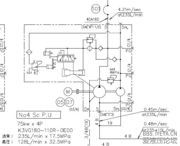
各位老师这个图怎么理解呀

[复制链接]
发表于 2013-4-3 22:17:08 | 显示全部楼层 |阅读模式
各位老师这个是怎么工作的呀
}53P8MA}MCLB`9$2A7QB$63.jpg
  • 打卡等级:无名新人
  • 打卡总天数:11
  • 打卡总奖励:42
发表于 2013-4-3 22:44:17 | 显示全部楼层
这是K3系列变量泵,主泵旁边的小泵向比例阀供油,控制主泵变量,此时主泵排量由比例阀决定。主泵伺服变量阀实现恒功率控制。小弟愚见,如有错误请各位高手指教!
回复

使用道具 举报

发表于 2013-4-3 22:55:31 | 显示全部楼层
的确有点难度,有点象挖掘机上的泵K3V
回复

使用道具 举报

  • 打卡等级:无名新人
  • 打卡总天数:1
  • 打卡总奖励:4
发表于 2013-4-4 14:07:28 | 显示全部楼层
可能是川崎的单泵,控制大小头伺服活塞的是阀芯阀套换向阀,再由压力补偿柱塞(泵压力)和流量先导柱塞控制(电比例阀)控制
回复

使用道具 举报

 楼主| 发表于 2013-4-4 20:34:57 | 显示全部楼层
shlixin 发表于 2013-4-3 22:44
这是K3系列变量泵,主泵旁边的小泵向比例阀供油,控制主泵变量,此时主泵排量由比例阀决定。主泵伺服变量阀 ...

具体型号是K3VG180-110R-0E00,但是我不明白是怎么工作的....
回复

使用道具 举报

 楼主| 发表于 2013-4-4 20:39:18 | 显示全部楼层
shlixin 发表于 2013-4-3 22:44
这是K3系列变量泵,主泵旁边的小泵向比例阀供油,控制主泵变量,此时主泵排量由比例阀决定。主泵伺服变量阀 ...

具体型号是K3VG180,但是我不知道是怎么工作的......
回复

使用道具 举报

发表于 2014-4-22 08:58:29 | 显示全部楼层
你是做什么盾构的?
回复

使用道具 举报

 楼主| 发表于 2014-4-22 19:44:18 | 显示全部楼层
design 发表于 2014-4-22 08:58
你是做什么盾构的?

以前修过三菱,现在在做海瑞克
回复

使用道具 举报

发表于 2014-4-23 15:36:36 | 显示全部楼层
蓝水渔人 发表于 2014-4-22 19:44
以前修过三菱,现在在做海瑞克

你是在上海那边的?做隧道施工的还是做盾构机修啊?我也是做盾构的
回复

使用道具 举报

  • 打卡等级:初来乍到
  • 打卡总天数:37
  • 打卡总奖励:105
发表于 2014-5-16 22:40:02 | 显示全部楼层
恒功率+电比例正流量控制
回复

使用道具 举报

您需要登录后才可以回帖 登录 | 立即注册

本版积分规则