搜索
汉力达液压金币充值官方微信群液压资料下载
查看: 13228|回复: 20

小吨位液压挖掘机仿真

    [复制链接]
  • 打卡等级:无名新人
  • 打卡总天数:8
  • 打卡总奖励:52
发表于 2016-9-6 22:02:37 | 显示全部楼层 |阅读模式
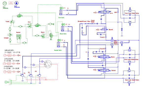
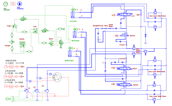
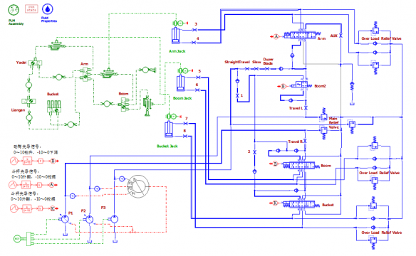
小吨位挖掘机仿真,三恒功率系统(2变量泵+1定量泵),动臂上升合流。

小吨位液压挖掘机仿真

小吨位液压挖掘机仿真

小吨位液压挖掘机仿真

小吨位液压挖掘机仿真

  • 打卡等级:无名新人
  • 打卡总天数:1
  • 打卡总奖励:4
发表于 2016-9-7 09:26:19 | 显示全部楼层
恩,不错,恭喜,我现在也在尝试,能请教几个问题吗?
1. 油缸前的进出油阻尼是什么作用
2. 先导手柄的信号后的函数是什么作用
3. 你的泵组控制策略是自己编的程序吗,看着那个圆环像是处自制元件
4. 另个还有这模型的初始位置如何确定的,我在尝试使用稳态运行时总出错。
问题有点儿多,希望能得到你的解答,谢谢!
回复

使用道具 举报

  • 打卡等级:初来乍到
  • 打卡总天数:32
  • 打卡总奖励:103
发表于 2016-9-7 11:15:54 | 显示全部楼层
不错,下载下来,研究一下
回复

使用道具 举报

  • 打卡等级:无名新人
  • 打卡总天数:8
  • 打卡总奖励:52
 楼主| 发表于 2016-9-7 17:50:29 | 显示全部楼层
kauuka 发表于 2016-9-7 09:26
恩,不错,恭喜,我现在也在尝试,能请教几个问题吗?
1. 油缸前的进出油阻尼是什么作用
2. 先导手柄的信 ...

1.多路阀至油缸的管路;
2.先导信号滞后;
3.主要通过信号库元件实现泵的功率控制,封装成超级元件。R15版本中液压库中有功率控制元件。
4.通过驾驶员模型控制初始位置。
回复

使用道具 举报

  • 打卡等级:无名新人
  • 打卡总天数:1
  • 打卡总奖励:4
发表于 2016-9-12 15:20:10 | 显示全部楼层
ledge 发表于 2016-9-7 17:50
1.多路阀至油缸的管路;
2.先导信号滞后;
3.主要通过信号库元件实现泵的功率控制,封装成超级元件。R1 ...

非常感谢你的回复~
1. 你的油缸进出口已经有管路模型了,并且阻尼和管中的内径差别较大,关注的东西也不一样,不知这样使用有什么特殊目的吗?
回复

使用道具 举报

发表于 2018-3-3 22:54:42 | 显示全部楼层
看一看学一学,留个脚印。
回复

使用道具 举报

发表于 2018-3-5 16:34:26 | 显示全部楼层
系统是正流量控制的么?
回复

使用道具 举报

  • 打卡等级:即来则安
  • 打卡总天数:263
  • 打卡总奖励:291
发表于 2018-3-23 13:54:33 | 显示全部楼层
挖机平台旋转能不能一起在AMESIM里仿真?这样的话平台旋转的话应该是空间机构了
回复

使用道具 举报

发表于 2018-3-30 23:06:20 | 显示全部楼层
学习了!!!!!!!!!!!
回复

使用道具 举报

发表于 2018-4-11 17:42:24 | 显示全部楼层
看一看学一学,留个脚印
回复

使用道具 举报

您需要登录后才可以回帖 登录 | 立即注册

本版积分规则